RESOLUCIÓN 7 DE 2017
(enero 30)
Diario Oficial No. 50.165 de 4 de marzo de 2017
COMISIÓN DE REGULACIÓN DE ENERGÍA Y GAS
Por la cual se presenta a los agentes de la cadena, usuarios y terceros interesados las bases sobre las cuales se efectuarán los estudios para determinar la metodología de remuneración de la actividad de transporte terrestre de la gasolina motor corriente, diésel y sus respectivas mezclas con biocombustibles desde la planta de abastecimiento hasta la estación de servicio automotor y fluvial.
LA COMISIÓN DE REGULACIÓN DE ENERGÍA Y GAS,
en ejercicio de las atribuciones legales, en especial las conferidas por los Decretos números 4130 de 2011 y 1260 de 2013, y
CONSIDERANDO QUE:
El artículo 334 de la Constitución Política de Colombia estableció la facultad del Estado para intervenir en la explotación de los recursos naturales como el petróleo, en la producción y distribución de bienes como son los combustibles líquidos derivados del petróleo, y en los servicios públicos y privados.
Mediante el artículo 3o del Decreto número 4130 de 2011, el Gobierno nacional le reasignó funciones referentes al sector de combustibles líquidos a la Comisión de Regulación de Energía y Gas (CREG).
En particular el numeral 5 del mencionado artículo 3o establece lo siguiente:
“Artículo 3o. Re asignación de funciones a la Comisión de Regulación de Energía y Gas. Reasígnense a la Comisión de Regulación de Energía y Gas las funciones de:
(…)
“Parcialmente las funciones asignadas en el artículo 3o del Decreto número 4299 de 2005 al Ministerio de Minas y Energía, quedando así: Regular las actividades de refinación, importación, almacenamiento, distribución y transporte de los combustibles líquidos derivados del petróleo.” (…)
En el mismo orden, el Gobierno nacional modificó la estructura de la CREG a través de la expedición del Decreto número 1260 de 2013, inciso 2o del artículo 2o así:
“Artículo 2o (…) Igualmente tiene por objeto expedir la regulación económica para las actividades de la cadena de combustibles líquidos derivados de hidrocarburos, en los términos y condiciones señalados en la ley”.
El literal b) del artículo 4o del Decreto número 1260 de 2013 establece específicamente las funciones de la Comisión en relación con el sector combustibles líquidos derivados del petróleo.
En particular, en los numerales 1, 5 y 8 se menciona la competencia de la CREG en cuanto a la regulación de las actividades de la cadena de distribución de combustibles líquidos así:
“1. Expedir la regulación económica referente a las actividades de refinación, importación, almacenamiento, distribución y transporte de combustibles líquidos derivados de hidrocarburos, tales como gasolina motor corriente, ACPM, Jet A1, diésel marino, avigás, gasolina extra, kerosene, entre otros, salvo fijar los precios para gasolina motor corriente y ACPM”.
“5. Definir la metodología y establecer las fórmulas para la fijación de los precios y las tarifas de las actividades de refinación, importación, almacenamiento, distribución y transporte de los combustibles líquidos derivados de hidrocarburos, diferentes al precio de ingreso al productor y de venta al público de la gasolina motor corriente, el ACPM y los biocombustibles”.
“8. Definir la metodología y establecer las fórmulas para la fijación de los precios y las tarifas de transporte de combustibles, terrestre y por poliductos”.
Posteriormente, a través del Decreto número 1073 de 2015, el Gobierno nacional expidió el Decreto Único Reglamentario del Sector Administrativo Minas y Energía, recogiendo en su artículo 2.2.1.1.2.2.1.3 lo dispuesto por el artículo 3o del Decreto número 4299 de 2005, modificado por el numeral 5 del artículo 3o del Decreto-ley 4130 de 2011.
Con base en lo anterior, la Comisión de Regulación de Energía y Gas (CREG) ha desarrollado el presente documento para presentar a los agentes de la cadena de combustibles líquidos y otros interesados, las bases conceptuales para definir la metodología tarifaria para la remuneración del transporte terrestre de combustibles líquidos entre la planta de abastecimiento y las estaciones de servicio automotor y fluvial para la gasolina motor corriente y el diésel y sus respectivas mezclas con biocombustibles.
La Comisión de Regulación de Energía y Gas, en su Sesión número 758 del 30 de enero de 2017, acordó expedir la presente resolución,
RESUELVE:
ARTÍCULO 1o. Poner en conocimiento de los agentes, de los usuarios y demás interesados, las bases sobre las cuales se efectuarán los estudios para determinar la metodología de remuneración de la actividad de transporte terrestre de la gasolina motor corriente, el diésel y sus respectivas mezclas con biocombustibles desde la planta de abastecimiento hasta la estación de servicio automotor y fluvial, las cuales están contenidas en el Anexo General de la presente resolución.
ARTÍCULO 2o. Con la presente resolución se da inicio a la actuación administrativa para determinar la metodología de remuneración de la actividad de transporte terrestre de la gasolina motor corriente y el diésel y sus respectivas mezclas con biocombustibles desde la planta de abastecimiento hasta la estación de servicio automotor y fluvial.
ARTÍCULO 3o. VIGENCIA. La presente resolución rige a partir de su publicación en el Diario Oficial y no modifica ni deroga disposiciones vigentes, por tratarse de un acto de trámite.
Publíquese y cúmplase.
Dada en Bogotá, D. C., a 30 de enero de 2017.
La Presidente,
RUTTY PAOLA ORTIZ JARA,
Viceministra de Energía, Delegada del Ministro de Minas y Energía.
El Director Ejecutivo (e),
CHRISTIAN RAFAEL JARAMILLO HERRERA.
BASES METODOLÓGICAS PARA LA REMUNERACIÓN DE LA ACTIVIDAD DE TRANSPORTE TERRESTRE DE LA GASOLINA MOTOR CORRIENTE, EL DIÉSEL Y SUS RESPECTIVAS MEZCLAS CON BIOCOMBUSTIBLES DESDE LA PLANTA DE ABASTECIMIENTO HASTA LA ESTACIÓN DE SERVICIO AUTOMOTOR Y FLUVIAL.
1. OBJETIVO
2. MARCO LEGAL
3. ANTECEDENTES
3.1. ESTADO ACTUAL DEL MERCADO
3.1.1. La cadena de distribución
3.1.2. Transporte terrestre dentro de la cadena de distribución
3.2. ESTUDIOS PREVIOS
3.2.1. Modelo de Estimación de Fletes de Transporte Terrestre de gasolina y ACPM elaborado por Steer Davies & Gleave, 2011
3.2.2. Determinación de la estructura de costos de transporte terrestre de combustibles líquidos en Colombia. UT TRANSCOM, 2014
3.2.3. Modelo de transporte de combustibles líquidos por carretera elaborado por SNC – Lavalin, 2015
3.2.4. Otros documentos
3.3. VOLUMEN TRANSPORTADO POR VÍA TERRESTRE
3.4. EVOLUCIÓN DE LAS TARIFAS
4. IDENTIFICACIÓN DE PROBLEMA
4.1. ANÁLISIS INTERNO DEL PROBLEMA
4.2. RETOS PARA ABORDAR EL PROBLEMA
4.2.1. Rutas de transporte
4.2.2. Heterogeneidad de las relaciones y de los agentes
4.3. JUSTIFICACIÓN DE LA INTERVENCIÓN
4.4. OPCIONES DE INTERVENCIÓN
4.4.1. Alternativa 1: No intervenir
4.4.2. Alternativa 2: Libertad vigilada
4.4.3. Alternativa 3: Libertad regulada
4.5. METODOLOGÍAS DE REMUNERACIÓN
4.5.1. Precio máximo
4.5.2. Precio mínimo
4.5.3. Ingreso máximo
4.5.4. Tasa de retorno
5 CONSULTAS
5.1. BASES METODOLÓGICAS
5.2. RESOLUCIÓN DE CONSULTA
5.3. DOCUMENTO DE ANÁLISIS
5.4. RESOLUCIÓN DEFINITIVA
6 ASPECTOS A CONSIDERAR
6.1. SISTEMA DE INFORMACIÓN DE COSTOS EFICIENTES PARA EL TRANSPORTE AUTOMOTOR DE CARGA SICE-TAC MINTRANSPORTE, 2015
6.2. INTERRELACIÓN CON OTROS TIPOS DE TRANSPORTE
7 BIBLIOGRAFÍA
LISTA DE TABLAS
Tabla 1. Estructura tarifaria de la gasolina motor corriente y el diésel con mezcla con biocombustible para Bogotá, D. C. en enero de 2017
Tabla 2 Objetivos y conclusiones estudio UPME 2014
Tabla 4. Ventas de Diésel, GMC y sus mezclas
Lista de gráficas
Gráfica 1. Tarifa transporte terrestre Planta-EDS. Ciudades con planta
Gráfica 2. Tarifa transporte terrestre Planta-EDS. Ciudades sin planta
BASES METODOLÓGICAS PARA LA REMUNERACIÓN DE LA ACTIVIDAD DE TRANSPORTE TERRESTRE DE LA GASOLINA MOTOR CORRIENTE, EL DIÉSEL Y SUS RESPECTIVAS MEZCLAS CON BIOCOMBUSTIBLES DESDE LA PLANTA DE ABASTECIMIENTO HASTA LA ESTACIÓN DE SERVICIO AUTOMOTOR Y FLUVIAL
Presentar a los agentes pertenecientes a la cadena de distribución de combustibles líquidos, a los consumidores y demás interesados, las bases conceptuales sobre las cuales se realizará el desarrollo de la metodología que remunere la actividad de transporte terrestre desde las plantas de abastecimiento hasta las estaciones de servicio automotor y fluvial para:
- La gasolina motor corriente y sus mezclas con alcohol carburante
- El diésel y sus mezclas con biodiesel.
Las bases se centran en los combustibles con estructura tarifaria. El Ministerio de Minas y Energía, teniendo en cuenta los factores económicos y sociales, ha considerado necesario establecer una metodología de precios dentro del régimen de libertad vigilada o libertad regulada que se presenta en términos de las estructuras tarifarias.
Para los demás combustibles líquidos, el Ministerio de Minas y Energía ha determinado que los precios de mercado son el resultado de la interacción entre oferta y demanda[1].
En tal contexto, la Comisión, en el ejercicio de las funciones asignadas da inicio al proceso regulatorio para definir la metodología y fijar las tarifas de la actividad de transporte terrestre, rubro que se encuentra dentro de las estructuras tarifarias de los combustibles especificados.
La estructura de las presentes bases introduce la línea propuesta por la OCDE para el Análisis de Impacto Regulatorio –AIR en adelante– que propone abordar el desarrollo de la regulación por medio de una serie de pasos estandarizados por dicha Organización. Estos pasos buscan asegurar la calidad de la normatividad que se emita.
Para efectos de las bases, se presentan los antecedentes de la actividad dentro de la cadena en las condiciones actuales, incluyendo el marco legal, el funcionamiento de la actividad, los estudios existentes relacionados con el tema y las experiencias internacionales. También como parte de la metodología AIR se presentan la identificación del problema desde el punto de vista regulatorio y la justificación para la intervención. Finalmente, se plantean las alternativas identificadas por la Comisión para dicha intervención. Como elemento adicional para el sector de combustibles líquidos, se hace una breve descripción del proceso regulatorio que debe llevar a cabo la Entidad.
El artículo 212 del Código de Petróleos (Decreto número 1056 de 1953) señala que “(…) el transporte y la distribución del petróleo y sus derivados constituyen un servicio público, las personas o entidades dedicadas a esa actividad deberán ejercitarla de conformidad con los reglamentos que dicte Gobierno en guarda de los intereses generales”.
Por su parte, el artículo 981 del Código de Comercio (Decreto número 410 de 1971) el cual fue reemplazado por el artículo 1o del Decreto número 01 de 1990 define transporte así: “El transporte es un contrato por medio del cual una de las partes se obliga para con la otra, a cambio de un precio, a conducir de un lugar a otro, por determinado medio y en el plazo fijado, personas o cosas y entregar estas al destinatario”.
La Ley 39 de 1987 (Por la cual se dictan disposiciones sobre la distribución del petróleo y sus derivados) modificada en su artículo 2o por la Ley 812 de 2003, define que el transportador es “Toda persona natural o jurídica que transporte hidrocarburos y combustibles líquidos del petróleo en vehículos automotores”.
Posteriormente, la Ley 105 de 1993, por la cual se dictan disposiciones básicas sobre el transporte, se redistribuye competencias y recursos entre la Nación y las Entidades Territoriales, reglamenta la planeación en el sector transporte y se dictan otras disposiciones, establece en su artículo 2o como principios fundamentales los siguientes:
“(…)
b) De la intervención del Estado. Corresponde al Estado la planeación, el control, la regulación y la vigilancia del transporte y de las actividades a él vinculadas;
c) De la libre circulación. De conformidad con los artículos 24 y 100 de la Constitución Política, toda persona puede circular libremente por el territorio nacional, el espacio aéreo y el mar territorial, con las limitaciones que establezca la ley.
Por razones de interés público, el Gobierno nacional podrá prohibir, condicionar o restringir el uso del espacio aéreo, la infraestructura del transporte terrestre, de los ríos y del mar territorial y la navegación aérea sobre determinadas regiones y el transporte de determinadas cosas. (…)”.
Así mismo, estableció en los numerales 2 y 6 del artículo 3o que “La operación del transporte público en Colombia es un servicio público bajo la regulación del Estado, quien ejercerá el control y la vigilancia necesarios para su adecuada prestación, en condiciones de calidad, oportunidad y seguridad” y que el Gobierno nacional a través del Ministerio de Transporte o sus organismos adscritos reglamentará las condiciones de carácter técnico u operativo para la prestación del servicio y regulará su funcionamiento.
Después la Ley 336 de 1996, por la cual se adopta el Estatuto Nacional del Transporte, cuyo objeto fue unificar los principios y los criterios que servirán de fundamento para la regulación y reglamentación del Transporte Público Aéreo, Marítimo, Fluvial, Férreo, Masivo, Terrestre y su operación en el territorio nacional, de conformidad con la Ley 105 de 1993, y con las normas que la modifiquen o sustituyan, señaló que prevalecerá el interés general sobre el particular así:
“(…) el carácter de servicio público esencial bajo la regulación del Estado que la ley le otorga a la operación de las empresas de transporte público, implicará la prelación del interés general sobre el particular, especialmente en cuanto a la garantía de la prestación del servicio y a la protección de los usuarios, conforme a los derechos y obligaciones que señale el reglamento para cada modo”.
Adicionalmente, la Corte Constitucional en la Sentencia C-981 de 2010, que analiza la demanda de inconstitucionalidad contra el literal A-12, artículo 21, Ley 1383 de 2010, incluye dentro de sus argumentaciones, el concepto de mayo de 2006 de la Sala de Consulta y Servicio Civil del Consejo de Estado[2] en donde se precisan los elementos esenciales del servicio público y privado de transporte así:
- Servicio público de transporte:
– “Su objeto consiste en movilizar personas o cosas de un lugar a otro, a cambio a una contraprestación pactada normalmente en dinero.
– Cumple la función de satisfacer las necesidades de transporte de la comunidad, mediante el ofrecimiento público en el contexto de la libre competencia.
– El carácter de servicio público esencial implica la prevalencia del interés público sobre el interés particular, especialmente en relación con la garantía de su prestación la cual debe ser óptima, eficiente, continua e ininterrumpida, y la seguridad de los usuarios –que constituye prioridad esencial en la actividad del sector y del sistema de transporte (Ley 336 de 1996, artículo 2o)–.
– Constituye una actividad económica sujeta a un alto grado de intervención del Estado.
– El servicio público se presta a través de empresas organizadas para ese fin y habilitadas por el Estado.
– Todas las empresas operadoras deben contar con una capacidad transportadora específica, autorizada para la prestación del servicio, ya sea con vehículos propios o de terceros, para lo cual la ley defiere al reglamento la determinación de la forma de vinculación de los equipos a las empresas (Ley 336 de 1996, artículo 22), y
– Su prestación solo puede hacerse con equipos matriculados o registrados para dicho servicio.
– Implica necesariamente la celebración de un contrato de transporte entre la empresa y el usuario.
– Cuando los equipos de transporte no son de propiedad de la empresa, deben incorporarse a su parque automotor, a través de una forma contractual válida”.
- Servicio privado de transporte:
– “La actividad de movilización de personas o cosas la realiza el particular dentro de su ámbito exclusivamente privado.
– Tiene por objeto la satisfacción de necesidades propias de la actividad del particular, y por tanto, no se ofrece la prestación a la comunidad.
– Puede realizarse con vehículos propios. Si el particular requiere contratar equipos, debe hacerlo con empresas de transporte público legalmente habilitadas (…).
– No implica, en principio, la celebración de contratos de transporte, salvo cuando se utilizan vehículos que no son de propiedad del particular.
– Es una actividad sujeta a la inspección, vigilancia y control administrativo con el fin de garantizar que la movilización cumpla con las normas de seguridad, las reglas técnicas de los equipos y la protección de la ciudadanía”.
Así las cosas, el trasporte terrestre de combustibles líquidos puede atenderse como servicio público o privado, pero con el cumplimiento de las exigencias técnicas que fueron dispuestas para su manejo al ser considerados mercancía peligrosa[3].
La Ley 693 de 2001, que introduce el manejo de mezclas, señala que “(…) sin perjuicio de las demás obligaciones que sobre el particular deban observarse por parte de quienes produzcan, importen, almacenen, transporten, comercialicen, distribuyan o consuman gasolinas motor y/o combustible diésel en el país. (…)”, deben atender lo necesario para este tipo de combustible.
Por su parte, el Decreto número 1609 de 2002 del 31 de julio, suscrito por el Presidente de la República, reglamentó el manejo y transporte terrestre automotor de mercancías peligrosas por carretera, señalando en su objeto y aplicación lo siguiente:
“Artículo 1o[4]. Objetivo. El presente decreto tiene por objeto establecer los requisitos técnicos y de seguridad para el manejo y transporte de mercancías peligrosas por carretera en vehículos automotores en todo el territorio nacional, con el fin de minimizar los riesgos, garantizar la seguridad y proteger la vida y el medio ambiente, de acuerdo con las definiciones y clasificaciones establecidas en la Norma Técnica Colombiana NTC 1692 “Transporte de mercancías peligrosas. Clasificación, etiquetado y rotulado”, segunda actualización -Anexo número 1.
Artículo 2o[5]. Alcance y aplicación. El presente decreto aplica al transporte terrestre y manejo de mercancías peligrosas, los cuales comprenden todas las operaciones y condiciones relacionadas con la movilización de estos productos, la seguridad en los envases y embalajes, la preparación, envío, carga, segregación, transbordo, trasiego, almacenamiento en tránsito, descarga y recepción en el destino final. El manejo y transporte se considera tanto en condiciones normales, como las ocurridas en accidentes que se produzcan durante el traslado y almacenamiento en tránsito. (…)” (Subrayas fuera del texto).
El mencionado Decreto número 1609 de 2002 define en el numeral 3 del literal f), subtítulo -3. Requisitos generales para el transporte por carretera de mercancías peligrosas- del artículo 4o[6], los líquidos inflamables como mercancías peligrosas clase 3 y reglamenta los aspectos técnicos del transporte de estos combustibles, los cuales equivalen al 70% del transporte de mercancías peligrosas que se transportan en el país.
Así mismo, en su artículo 5o[7] consagra los requisitos de la unidad de transporte y vehículo de carga destinado al transporte de mercancías peligrosas, que se deben atender además de las disposiciones contempladas en normas vigentes para el transporte terrestre automotor por carretera, en el Código Nacional Tránsito Terrestre y en la Norma Técnica colombiana para cada grupo, que para los líquidos inflamables corresponde a la NTC 2801 así:
- Rótulos de identificación de acuerdo con lo estipulado en la Norma Colombiana 1692 -Anexo número 1- para cada clase de material peligroso.
- Identificar en una placa el número de Naciones Unidas (UN) para cada material que se transporte.
- Elementos básicos atención emergencias (NTC 4532, Anexo 3).
- Tener sistema eléctrico con dispositivos que minimicen los riesgos de chispas o explosiones.
- Portar mínimo dos (2) extintores tipo multipropósito de acuerdo con el tipo y cantidad de mercancía peligrosa transportada.
- Contar con un dispositivo sonoro o pito.
- Los vehículos que transporten mercancías peligrosas en cilindros deben poseer dispositivo de cargue y descargue de los mismos.
- En ningún caso un vehículo cargado con mercancías peligrosas puede circular con más de un remolque y/o semirremolque.
Adicionalmente, en el literal c) del artículo 13[8] –Obligaciones de la empresa que transporte mercancías peligrosas–, se señaló que se debe garantizar que el conductor del vehículo que transporte mercancías peligrosas posea el certificado del curso básico obligatorio de capacitación para conductores, curso que sería reglamentado por el Ministerio de Transporte.
Conforme lo anterior, mediante la Resolución número 1223 de 2014 el Ministerio de Transporte, estableció los requisitos del curso básico obligatorio de capacitación para los conductores de vehículos de carga que transportan mercancías peligrosas.
Finalmente, en el Capítulo VIII –Seguros– artículos 53 a 57[9] del Decreto número 1609 de 2002, se consagró todo lo relacionado con la obligación por parte de las empresas de servicio público de transporte de carga, o el remitente cuando utilice vehículos de su propiedad para el transporte de mercancías de adquirir póliza de responsabilidad civil extracontractual.
Mediante del Decreto número 1503 de 2002, el Presidente de la República reglamentó la marcación de los combustibles líquidos derivados del petróleo en los procesos de almacenamiento, manejo, trasporte y distribución, señalando en su artículo 10 el cual fue modificado por al artículo 1o del Decreto número 3563 de 2003 que los transportadores, los grandes consumidores y los distribuidores minoristas deberán tomar las precauciones que le permitan asegurar que reciben y entregan combustibles de origen lícito.
El Decreto número 0198 de 2013, proferido por el Ministerio de Transporte “por el cual se suprimen, trasladan y reforman trámites en materia de tránsito y de transporte”, derogó los artículos 6o, 7o, 8o, 9o y 10 y parágrafo del artículo 53 del Decreto número 1609 de 2002.
Actualmente, la normatividad referenciada fue recogida en el Decreto Único Reglamentario del Sector Transporte, Decreto número 1079 de 2015.
En síntesis, el Decreto número 1079 de 2015, contiene requisitos técnicos y de seguridad para el manejo y transporte de mercancías peligrosas por carretera en vehículos automotores en todo el territorio nacional, que incluye el transporte de combustibles líquidos.
El Decreto número 1073 del 26 de mayo de 2015 –Decreto Único Reglamentario del Sector Administrativo de Minas y Energía– en su artículo 2.2.1.1.2.2.3.85 retomó lo dispuesto en el artículo 16 del Decreto número 4299 de 2005, señalando que uno de los medios de transporte de combustibles líquidos es el terrestre.
Así mismo, en el artículo 2.2.1.1.2.2.3.86[10] estableció algunos lineamientos para el transporte terrestre de combustibles líquidos dentro de los que se encuentran los siguientes:
a) Solo podrá ser prestado en vehículos con carrocería tipo tanque y deberá tener una póliza de responsabilidad civil extracontractual;
b) El transportador deberá cumplir con los requisitos establecidos en el Decreto número 1609 del 31 de julio de 2002 o en las normas que lo modifiquen, adicionen o sustituyan;
c) El transportador deberá portar la guía única de transporte, la cual debe contener las siguientes especificaciones[11]:
- Papel marca de agua de ocho y medio por siete pulgadas, de fondo bicolor fugitivo azul, numeración consecutiva en tinta trirreactiva y los demás caracteres en tintas de aceite, con el logotipo del agente que la suministrará al margen izquierdo.
- Tipo y volumen de combustible.
- Fecha de expedición y vigencia.
- Información de los agentes de la cadena comprometidos en la transacción comercial.
- Identificación del vehículo de transporte.
- Origen, ruta y destino del combustible;
d) Solo es posible contratar el servicio a través de una empresa de servicio público de transporte terrestre automotor de carga debidamente habilitada por el Ministerio de Transporte, en caso de que dicho transporte se realice en vehículos de terceros y cuando se realice en vehículos de propiedad del mismo agente de la cadena, este asumirá la responsabilidad del transporte y deberá cumplir con la normatividad vigente en la materia;
e) Los agentes de la cadena de distribución de combustibles líquidos derivados del petróleo que transporten productos por vía terrestre deberán mantener una relación de los vehículos utilizados para esta actividad;
f) Transporte en zonas especiales. El transportador de combustibles líquidos derivados del petróleo en zonas de frontera deberá cumplir con lo estipulado en la Ley 681 de 2001 y los Decretos Reglamentarios números 2195 de 2001, 1980 y 2014 de 2003, 2337, 2338, 2339 y 2340 de 2004 o en las normas que los modifiquen, adicionen o sustituyan.
Así mismo, deberán utilizar sellos electrónicos de seguridad enlazados a un Sistema Geoposicionador Global (GPS), centralizado, los cuales solo podrán abrirse durante la carga o descarga del producto.
De igual forma, en el artículo 2.2.1.1.2.2.3.100 señala que los agentes de la cadena de distribución combustibles líquidos derivados del petróleo deberán mantener vigente una póliza seguro de responsabilidad civil extracontractual.
Así las cosas, los agentes de la cadena de combustibles líquidos cuando utilizan el transporte el terrestre deben hacerlo bajo las condiciones técnicas y de seguridad establecidas.
Adicionalmente, el Ministerio de Minas y Energía ha definido cuál es la tarifa desde las plantas de abastecimiento hasta las estaciones de servicio automotor y fluvial, al ser un componente de la estructura de precios de la gasolina motor corriente, el diésel y sus respectivas mezclas con biocombustibles.
Mediante la Resolución número 82438 del 23 de diciembre de 1998 el Ministerio de Minas y Energía, “adoptó una nueva estructura para la fijación de precios de la gasolina corriente motor”.
En su artículo 1o fijó la estructura de precios de así: “Fíjase la estructura de precios para la producción o importación, distribución y venta de la Gasolina Corriente Motor, en los términos previstos en la presente resolución. La estructura de precios de la gasolina corriente motor que regirá a partir de la entrada en vigencia de la presente resolución, está integrada por cuatro componentes: El Ingreso al Productor para Gasolina Corriente Motor (IP), tal como se determina en el artículo 2o siguiente; el Precio Máximo de Venta al Distribuidor Mayorista (PMI), tal como se establece en el artículo 3o de la presente resolución; el Margen del Distribuidor Mayorista (MD) y el Precio Máximo de Venta en Planta de Abasto Mayorista (PMA), tal como se establece en el artículo 4o de la presente resolución y el Precio de venta al Público, tal como se establece en los artículos 5o y 6o de la presente resolución”.
En la misma fecha el Ministerio de Minas expidió la Resolución número 82439 a través de la cual adoptó una nueva estructura, pero para la fijación de precios del ACPM, describiendo dentro de sus componentes el precio de venta al usuario final tal como se establece en sus artículos 5o y 6o.
En los mencionados artículos 5o y 6o de las Resoluciones números 8 2438 y 82439 de 1998[12] se detalló lo siguiente:
“Artículo 5o. Régimen de libertad vigilada. A partir de la entrada en vigencia de la presente resolución, los precios de venta al público por galón serán fijados libremente por cada Distribuidor Minorista, para las ciudades capitales de los siguientes departamentos (…).Cada Distribuidor Minorista deberá publicar en un lugar visible de la estación de servicio el Precio de Venta al Usuario Final que regirá para cada día calendario. (…)”.
“Artículo 6o. Régimen de libertad regulada. A partir de la entrada en vigencia de la presente resolución, los precios máximos de venta al público por galón de Gasolina Corriente Motor en todas las ciudades capitales de los siguientes departamentos (…) será el que resulte de aplicar la siguiente fórmula:
PMV(t) = PMA(t) + MDM + AD(t) + Tm.
Donde el “Tm Será el valor correspondiente a todos los costos en los que se incurre para transportar un galón de gasolina desde la Planta de Abasto más cercana o aquella desde la cual se abastece el municipio hasta la estación de servicio. Tm tendrá un valor mínimo de nueve pesos con sesenta centavos por galón ($9.60/galón). Este valor será ajustado anualmente, a partir del 1o de enero del año 2000, con base en la variación porcentual del Índice de Precios al Consumidor del año inmediatamente anterior a la fecha del ajuste, tal como dicha variación sea certificada por la autoridad competente. Para aquellos municipios en los cuales los costos reales de transporte sean superiores al valor mínimo establecido en la presente resolución, los Comités Municipales de Precios establecerán el valor de
Tm, en desarrollo de las facultades otorgadas en la Resolución número 0492 de 1986 del Ministerio de Minas y Energía y la Resolución número 81826 de 1994 del mismo Ministerio”. (Subrayas fuera del texto).
Así las cosas, las Resoluciones números 82438 y 82439 de 1998 fijaron los componentes de la estructura de precios de la gasolina motor corriente y el diésel, detallando, dentro del precio al público, los regímenes de libertad vigilada y regulada, que inciden en la forma cómo se cobra el transporte terrestre, es decir, un valor que se construye dentro de la competencia del mercado y otro que es fijado directamente.
Posteriormente, el Ministerio de Minas y Energía mediante actos administrativos se ha pronunciado definiendo cuáles son los valores para el régimen de libertad regulada del Tm y especificando a quien aplica cada uno de los regímenes.
A continuación se detallan las principales resoluciones que han abordado estos aspectos:
| AÑO | NORMA | REGLA | CONTEXTO |
| 2011 | 181047 de 2011 (junio 22) | Tarifa de planta a EDS en capitales y áreas metropolitanas: Máximo 45 $/gl. Se actualiza el 1o de febrero cada año con IPC del año anterior. Otros mpios. y ciudades: definida por alcaldías municipales. Comunicar al MME. | Por la cual se adopta para las diferentes ciudades capitales del país y su área metropolitana, el régimen de libertad regulada para la fijación de precios de venta al público de la gasolina motor corriente oxigenada, la gasolina motor corriente, el ACPM y la mezcla de ACPM con biocombustibles para uso en motores diésel. |
| 2011 | 181837 de 2011 | Tarifa de planta a EDS en mpios., capitales y áreas metropolitanas con planta de abasto en su jurisdicción: máximo 45 $/gl. Se actualiza el 1o de febrero de cada año.Otros mpios. y ciudades: definida por alcaldías municipales. 10 días para comunicar al MME con justificación. | Por la cual se modifica la Resolución 181047 de 2011, en lo correspondiente a la tarifa de transporte de la gasolina motor corriente oxigenada, gasolina motor corriente, el ACPM y la mezcla de ACPM con biocombustibles para uso en motores diésel desde la planta de abastecimiento mayorista a las estaciones de servicio en los municipios, ciudades capitales y sus áreas metropolitanas. |
| 2012 | 181254 de 2012 (julio 30) | Deroga número 181047 del 22 de junio de 2011 | Por la cual se adopta para diferentes ciudades capitales, áreas metropolitanas y municipios del país, el régimen de libertad vigilada para la fijación del margen minorista de la gasolina motor corriente oxigenada, la gasolina motor corriente, el ACPM y la mezcla de ACPM con biocombustibles para uso en motores diésel. |
| 2014 | 90664 de 2014 (junio 24) | Tarifa de planta a EDS en mpios., capitales y áreas metropolitanas con planta de abasto en su jurisdicción: máximo 48,75 $/gl. Se actualiza el 1 de febrero de cada año. Mpios. que usen combustibles para generación eléctrica pueden usar este flete para cálculo de flete a EDS.Otros mpios y ciudades: definida por alcaldías municipales. 30 días para comunicar al MME con justificación. | Por la cual se dictan disposiciones en relación con el cálculo del flete de transporte de combustibles líquidos derivados del petróleo entre planta mayorista hasta las estaciones de servicio. |
| 2016 | 41280 de 2016 (diciembre 30) | Tarifa de planta a EDS en mpios., capitales y áreas metropolitanas con planta de abasto en su jurisdicción: máximo 57,17 $/gl. Se actualiza el 1o de enero de cada año. Mpios. que usen combustibles para generación eléctrica pueden usar este flete para cálculo de flete a EDS.Otros mpios. y ciudades: definida por alcaldías municipales. 30 días para comunicar al MME con justificación | Por la cual se dictan disposiciones en relación con el cálculo de la tarifa de transporte de combustibles líquidos derivados del petróleo entre planta mayorista hasta las estaciones de servicio |
Elaboración: CREG.
Ilustración 1. Principales resoluciones de transporte terrestre 2011-2016
La Resolución número 41280 del 30 de diciembre de 2016, que modificó parcialmente la Resolución número 90664 de 2014, es la que se encuentra actualmente vigente. En ésta se dictaron disposiciones sobre el cálculo de la tarifa de transporte de combustibles líquidos derivados del petróleo entre planta mayorista hasta las estaciones de servicio.
Teniendo en cuenta los ajustes que a partir del primero (1o) de enero de cada año se presentan en los precios de algunos bienes y servicios en la economía nacional, modifica la fecha de actualización del valor de la tarifa de transporte de combustibles líquidos derivados del petróleo entre planta mayorista hasta las estaciones de servicio. Dicha actualización se realizará considerando la variación de los precios al consumidor para los últimos 12 meses del último valor disponible del índice de precios al consumidor del año inmediatamente anterior certificado por el DANE.
Adicionalmente, establece en su parte resolutiva, que la tarifa de transporte desde la planta de abastecimiento mayorista a las estaciones de servicio en los municipios, ciudades capitales y sus áreas metropolitanas, que cuenten en su jurisdicción con una planta de abastecimiento, se fija en un valor máximo de cincuenta y siete pesos con diecisiete centavos ($57,17) por galón, la cual se actualizaría el 1o de enero de cada año con base en el IPC de los últimos doce meses disponible y publicada por el DANE.
En síntesis actualmente la tarifa de transporte terrestre de combustibles líquidos opera de la siguiente forma:

Fuente: CREG.
Ilustración 2. Esquema actual de tarifas de transporte terrestre
El abastecimiento de combustibles líquidos en Colombia se organiza por medio de las actividades definidas dentro de la cadena de distribución. El transporte entre uno y otro agente se lleva a cabo por diferentes medios dependiendo de la capacidad instalada, de la disponibilidad de infraestructura desde los centros de producción y abastecimiento hasta los centros de consumo.
3.1. ESTADO ACTUAL DEL MERCADO
3.1.1. La cadena de distribución
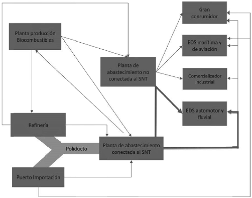
Las actividades y los agentes de la cadena de distribución de combustibles líquidos en Colombia están definidos en el Decreto número 1073 de 2015[12,5]. En la Ilustración 3 se presentan de forma esquemática los agentes y sus respectivos flujos de producto. En la columna izquierda se encuentran los agentes que prestan los servicios de transporte y almacenamiento, según las necesidades de los demás agentes. A la derecha se encuentran los agentes que transan los productos con fines comerciales, desde la importación o refinación hasta la venta al consumidor final.
En las primeras etapas de la cadena de distribución (desde refinador o importador hacia plantas de abastecimiento) el transporte de combustibles se hace principalmente por medio de poliductos. Sin embargo, el transporte terrestre surge en ocasiones como servicio sustituto del poliducto o como servicio complementario.

Ilustración 3. Cadena de distribución de combustibles líquidos
Por ejemplo, en presencia de congestión en un tramo del poliducto, el transporte terrestre puede cubrir la misma ruta origen-destino, actuando como sustituto. En contraste, el transporte terrestre hacia las plantas de abastecimiento no conectadas es un servicio complementario al transporte por poliducto. También es un servicio complementario el transporte de biocombustibles desde los centros de producción de biodiésel y alcohol carburante hasta las plantas de abastecimiento.
Hay además otros tipos de transporte con relaciones similares, como el transporte fluvial y el marítimo.
3.1.2. Transporte terrestre dentro de la cadena de distribución
La cadena de distribución comienza en las etapas de refinación e importación de combustibles líquidos. En el caso de la gasolina motor corriente, el diésel y sus respectivas mezclas con biocombustibles, la estructura tarifaria establece la remuneración de cada una de las actividades de la cadena.
El transporte terrestre se utiliza en varias etapas de la cadena. Por ejemplo, se emplea para transportar un producto desde el puerto de importación o desde la planta de producción de biocombustibles hasta la planta de abastecimiento. También puede ser usado para complementar las necesidades de abastecimiento desde las refinerías si el transporte por poliducto no cuenta con la capacidad.
El rubro concreto que es objeto de las presentes bases es el transporte entre la planta de abastecimiento y la estación de servicio, que se encuentra en el recuadro rojo de la Tabla 1. Para el ejemplo de Bogotá, D. C. en enero de 2017, este rubro corresponde a 57,17 pesos por galón de gasolina motor corriente con seis (6) porciento de mezcla con alcohol carburante. Esto se traduce en un 0,7% del precio de venta al público para este producto.

Fuente: MME, Enero 2017. Cálculos CREG.
Tabla 1. Estructura tarifaria de la gasolina motor corriente y el diésel con mezcla con biocombustible para Bogotá, D. C. en enero de 2017
El valor del transporte entre planta de abastecimiento y EDS es el mismo para la gasolina motor corriente y el diésel. Su peso relativo dentro del precio de venta al público del diésel con 8% de mezcla con biodiésel en Bogotá, D. C. para el mismo mes es también de 0,7%.
La Ilustración 4 permite ver la configuración de la actividad de transporte terrestre de combustibles a lo largo de la cadena de distribución. Concretamente, la metodología resultante de las presentes bases se dirige al transporte terrestre entre plantas de abastecimiento y las EDS automotor y fluvial.

Fuente: CREG.
Ilustración 4. Esquema de transporte terrestre
El abastecimiento por vía terrestre hasta las EDS se hace de dos formas: i) desde una planta conectada al poliducto directamente a la EDS y ii) desde una planta conectada al poliducto hasta una planta no conectada y luego a una EDS (líneas gruesas rojas en la Ilustración 4).
Con respecto a las EDS objeto de las presentes bases, se trata de aquellas estaciones que venden a usuarios para la operación de transporte automotor (carros, camiones, motocicletas, etc.) y para la operación de transporte fluvial (barcos, lanchas, etc.).
Este documento presenta las bases metodológicas para la definición de una metodología de remuneración de la actividad de transporte terrestre tal y como se describió en los párrafos anteriores y para los dos (2) combustibles especificados y sus respectivas mezclas con biocombustibles.
3.1.2.1. Agentes que participan en el transporte terrestre
Dentro del alcance de las presentes bases, los agentes que contratan transporte terrestre (“generadores de carga”) son los distribuidores mayoristas y los distribuidores minoristas. Otros agentes a lo largo de la cadena utilizan el transporte terrestre para el desarrollo de sus actividades. Sin embargo estas tarifas no forman parte del alcance de estas bases metodológicas.
El transporte terrestre puede realizarse por medio de una flota propia o a través de la contratación de un tercero. Con frecuencia el transporte de una planta de abastecimiento a una estación de servicio está a cargo del distribuidor minorista, quien tiene una flota propia destinada para su abastecimiento o quien contrata con un tercero el servicio prestado por el carrotanque. En este caso, los distribuidores mayoristas hacen la transferencia de custodia en el llenadero de la planta de abastecimiento. A partir de allí, es el minorista el encargado de la custodia del producto.
No existe ninguna restricción para que el mayorista entregue el producto en la EDS, razón por la cual existe la posibilidad de que sea el mayorista quien contrate el transporte terrestre con esa finalidad. Los mayoristas también pueden contar con flota propia o contratada a un tercero.
Cuando los camiones para el transporte de combustibles son propiedad de los mayoristas o de los minoristas, la actividad misma de transporte terrestre está integrada a la distribución. En estos casos los costos de llevar el combustible entre la planta de abastecimiento y la estación de servicio se internalizan con la distribución. Adicionalmente, cuando el mayorista y el minorista se encuentran integrados, esta integración vertical en la cadena puede incluir también la actividad de transporte terrestre.
De acuerdo con las reuniones realizadas con los agentes de la cadena de distribución, generalmente la secuencia de pasos para realizar una orden de pedido de un distribuidor minorista a un distribuidor mayorista y la posterior entrega de producto es la siguiente:
a) Realización del pedido por parte del distribuidor minorista. Este procedimiento debe ser reportado al SICOM en los términos establecidos en el Decreto número 1073 de 2015 (Sección 2) y de acuerdo a las definiciones y procedimientos establecidos en la Resolución número 31348 de 2015;
b) Después de la solicitud, el distribuidor mayorista que recibe la solicitud, revisa el estado de cuentas del distribuidor minorista que ha realizado la solicitud de despacho y procede a autorizar el despacho siempre y cuando el minorista se encuentre al día en sus obligaciones;
c) Se realiza el proceso de cargue en la planta de abastecimiento del distribuidor mayorista, para lo cual se deben cumplir con los procedimientos establecidos en cada planta;
d) Después de que es cargado el vehículo se procede a entregar un reporte de lo entregado y se realiza el proceso de facturación respectivo.
3.1.2.2. Tipos de camiones y características
Para realizar el transporte terrestre de combustibles líquidos, se utilizan diferentes tipos de vehículos de acuerdo a los productos que se quieren transportar y a las facilidades logísticas presentes en las plantas de abastecimiento.
El estudio realizado por el Ministerio de Minas y Energía (Steer Davies Gleave, 2012), estableció los principales tipos de vehículos utilizados para el transporte de combustibles líquidos, los cuales se pueden observar en la Ilustración 5.
De acuerdo a los datos de este estudio, los tractocamiones son utilizados principalmente para trayectos largos entre ciudades y municipios, principalmente por economías de escala resultantes del transporte en grandes cantidades.

Fuente: Steer Davis. Estimación de fletes de transporte terrestre de gasolina y ACPM.
Ilustración 5. Tipos de camiones utilizados en transporte de combustibles
En 2014, la UPME realizó un estudio con el fin de determinar los costos asociados al transporte terrestre de combustibles líquidos en Colombia, desde las plantas de abastecimiento hasta ciudades que no cuentan con planta de abastecimiento, esto es, Armenia, Ibagué, Popayán, Santa Marta, Tunja y Villavicencio (Unión Temporal Transcom, 2014).
En este estudio se establecieron los tipos de camiones más usados de acuerdo a la capacidad:
- Camión sencillo con capacidad mínima de 2.500 galones y máxima de 3.500 galones.
- Doble troque con capacidad mínima de 5.000 galones y máxima de 6.500 galones.
- Tractocamión con capacidad mínima de 9.000 galones.
Posteriormente, con base en los resultados de este estudio, la CREG realizó una convocatoria para la elaboración de un modelo de estimación que permitiera obtener los costos asociados a la actividad de transporte terrestre para la totalidad de rutas posibles de transporte de combustibles en Colombia (SNC Lavalin, 2015).
A partir de los análisis realizados en la consultoría y con base en los datos del SICOM, se agruparon de forma similar los camiones más utilizados de acuerdo las siguientes capacidades:
- Tipo 1: capacidad de 3.000 galones.
- Tipo 2: capacidad de 6.000 galones.
- Tipo 3: capacidad de 10.500 galones.
Con esta agrupación, se obtuvieron los flujos promedio transportados por mes para las principales rutas de transporte de combustibles líquidos en Colombia que se describirán en la siguiente sección.
3.2. estudios previos
Durante los últimos años, a partir de iniciativas públicas y privadas se han desarrollado estudios relacionados con la actividad de transporte terrestre de combustibles líquidos. A continuación se presentan algunos de estos estudios los cuales podrían considerarse como los más representativos.
3.2.1. Modelo de Estimación de Fletes de Transporte Terrestre de gasolina y ACPM elaborado por Steer Davies & Gleave, 2011
El Ministerio de Minas y Energía en el año 2011 contrató a la empresa Steer Davies & Gleave Limited Sucursal Colombia para la “Construcción de un Modelo de Estimación de Fletes de Transporte Terrestre de gasolina y ACPM desde las plantas de abastecimiento hasta las estaciones de servicio de todos los municipios de Colombia, así como el transporte de biocombustibles entre plantas de producción de etanol y biodiésel hasta el refinador y los distribuidores mayoristas”.
Los objetivos del estudio fueron:
- Construcción de matrices origen destino para todos los municipios de Colombia para combustibles líquidos derivados del petróleo y otra para biocombustibles.
- Caracterización detallada de la demanda y oferta de transporte terrestre de combustibles líquidos y biocombustibles.
- Realizar la modelación de optimización económica que incluya la interrelación entre competencia en la distribución minorista - mayorista y el flete.
- Analizar bajo criterio de eficiencia la determinación del flete de transporte terrestre.
El modelo final del estudio permite realizar el cálculo de fletes entre plantas de abastecimiento y estaciones de servicio, con criterios de eficiencia en costos de transporte, suficiencia financiera del sector y garantizando competencia entre las firmas que prestan el servicio.
3.2.2. Determinación de la estructura de costos de transporte terrestre de combustibles líquidos en Colombia. UT TRANSCOM, 2014
Durante el año 2014 la UPME contrató a la Unión Temporal UT – TRANSCOM para desarrollar un estudio que permitiera identificar la totalidad de los costos directos e indirectos asociados a la actividad de transporte terrestre de combustibles líquidos entre las plantas de abastecimiento más cercanas a las ciudades de Armenia, Ibagué, Popayán, Santa Marta, Tunja y Villavicencio.
Tabla 2 Objetivos y conclusiones estudio UPME 2014
| Objetivos | Conclusiones |
| Desarrollar un modelo para la determinación de los costos unitarios del transporte terrestre de gasolina y ACPM entre las plantas de abasto más cercanas a las ciudades de Armenia, Ibagué, Popayán, Santa Marta, Tunja y Villavicencio. Calcular el costo unitario del transporte para Armenia, Tunja y Villavicencio desde las dos plantas de abasto que las atienden. Identificar los costos directos e indirectos de la actividad de transporte terrestre de combustibles líquidos entre las plantas de abasto y las ciudades mencionadas. Determinar para cada ruta, la participación de cada parámetro en el costo unitario del transporte. Identificar políticas gubernamentales que puedan afectar la disminución de los costos y en consecuencia la canasta familiar. | Se identificaron 9 categorías que conforman la estructura de costos del transporte terrestre de combustibles líquidos: ruta (distancia, altimetría, peajes, etc.), combustibles, capital, mantenimiento (preventivo, lubricantes, filtros y llantas), personal, seguros, administración, utilidad y otros (lavado, parqueo, planillas, seguimiento satelital, sellos de seguridad e imprevistos). La incidencia del costo del combustible (alrededor de 35%) y los peajes sumados equivalen, como promedio de todas las rutas a algo más del 48% del costo total. Estos dos parámetros son una dependencia directa de las políticas gubernamentales. Se hace evidente la necesidad de una política gubernamental para generar programas que conlleven a la sustitución de los vehículos cuyos costos terminan afectando el precio del flete terrestre. (Antigüedad no mayor a 25 años). |
3.2.3. Modelo de transporte de combustibles líquidos por carretera elaborado por SNC – Lavalin, 2015
Durante el año 2015 la CREG contrató a la empresa SNC – Lavalin para desarrollar la consultoría para determinar los costos eficientes del transporte terrestre de combustibles desde los sitios de producción o importación hasta los centros de consumo.
Para el desarrollo de este trabajo, el consultor utilizó como insumo el análisis de costos asociados a la actividad de transporte terrestre de combustibles líquidos que la UT Transcom realizó en el año 2014 para la UPME. Teniendo en cuenta que el estudio de la UPME, incluyó el análisis de costos entre las plantas de abastecimiento y las ciudades de Armenia, Ibagué, Popayán, Santa Marta, Tunja y Villavicencio, la CREG consideró necesario ampliar el análisis la totalidad de plantas de abastecimiento, para mayor cantidad de rutas y para otros combustibles.
El producto final de esta consultoría fue un modelo de cálculo de costos de transporte que permite determinar, para diferentes rutas, los componentes porcentuales de costos, diferenciados en las siguientes categorías: combustible, peajes, gastos de viaje, mantenimiento, lubricantes, filtros, llantas, personal, capital, seguros, administración, utilidad imprevistos y otros costos fijos. En este modelo, se definieron y actualizaron los costos índices de inversión para la infraestructura y los criterios de indexación de los costos estándar para la infraestructura.
3.2.4. Otros documentos
Otros documentos a considerar dentro de estas bases serían las siguientes Normas Técnicas Colombianas elaboradas por el ICONTEC:
- NTC 2801 del 11-30-2005. Transporte mercancías peligrosas clase 3. Condiciones de transporte terrestre.
- NTC 1692, Transporte y embalaje de mercancías peligrosas clasificación y rotulado.
- NTC 4532, Transporte de mercancías peligrosas. Tarjetas de emergencia para transporte de materiales. Elaboración.
- NTC 4702-3 Embalajes y envasas para transporte de mercancías peligrosas Clase 3.
- NTC 4786-2. Transporte de mercancías peligrosas. Carrotanques para transporte terrestre. Parte 2: Líquidos inflamables y combustibles.
3.3. Volumen transportado por VÍA terrestre
Cerca del 100% de volumen de combustibles líquidos que se consume en el país se transporta, en algún momento de la cadena de distribución, por vía terrestre, salvo para algunos casos muy puntuales donde la estación de servicio automotriz, fluvial, marítima o de aviación se encuentre conectada directamente a plantas de abastecimiento ubicadas en los terminales del sistema de transporte por poliducto.

Fuente: SICOM, cálculos CREG. Enero 2017.
Tabla 3. Ventas de Diésel, GMC y sus mezclas.
Porcentaje de ventas de Distribuidor Mayorista a EDS automotor y fluvial, según Departamento de ubicación de las planta de abastecimiento
(Enero-diciembre 2016)
La Tabla 3 presenta la distribución de las ventas de los distribuidores mayoristas según la ubicación de las plantas de abastecimiento mayoristas en el territorio nacional a EDS automotor y fluvial. En 2016 el principal volumen se vendió desde plantas de abastecimiento ubicadas en el departamento del Valle del Cauca. Estas plantas vendieron 15,4% de las ventas de diésel y sus mezclas con biodiésel y 18,3% de las ventas de gasolina motor corriente y sus mezclas con alcohol carburante.
A nivel regional, las plantas ubicadas en el Departamento de Cundinamarca y en Bogotá D.C. vendieron en conjunto casi el 30% del diésel y sus mezclas con biodiésel. Un porcentaje similar se vendió desde esta región para gasolina motor corriente y sus mezclas con alcohol carburante.
3.4. Evolución de las tarifas
La regulación tarifaria para el transporte terrestre de combustibles ha sido a través de precios máximos. Estos precios se definen entre las plantas de abastecimiento y los centros de consumo y para tramos más largos.
Como se presenta en las siguientes gráficas, desde 2011 el flete máximo entre la planta de abastecimiento y las estaciones de servicio es el mismo para las ciudades que tiene plantas de abastecimiento (Bogotá, Medellín, Cali, Bucaramanga, Barranquilla y Cartagena). La tarifa vigente desde enero de 2017 es de 57,17 pesos por galón.

Fuente: Ministerio de Minas y Energía.
Gráfica 1. Tarifa transporte terrestre Planta-EDS. Ciudades con planta.
(En $/galón – Serie 2011-2017)
Para el resto de ciudades o municipios, las tarifas pueden ser establecidas por las alcaldías municipales estas tarifas máximas son definidas por los alcaldes municipales, y oscilan entre 100 y 250 pesos por galón como se presenta en la gráfica 2.

Fuente: Ministerio de Minas y Energía.
Gráfica 2. Tarifa transporte terrestre Planta-EDS. Ciudades sin planta[13]
(En $/Galón – Serie 2011-2015)
4. IDENTIFICACIÓN DE PROBLEMA.
4.1. Análisis interno del problema
El transporte terrestre entre las plantas de abastecimiento y las EDS es una actividad de carácter logístico en la prestación del servicio de combustibles líquidos a los usuarios finales.
Las características propias de esta actividad y la interacción entre demandantes y oferentes del servicio, definen categorías de integración con uno de los niveles de distribución mayorista o minorista, o con ambos.
El transporte terrestre de combustibles líquidos es afectado por la dinámica de otras actividades de la cadena de distribución e incluso por actividades de la cadena de producción de crudo. Por ejemplo, en escenarios de baja producción de crudo, se generan incentivos para que vehículos que transportan dicho producto, entren a competir en el mercado de derivados del petróleo. Esto ocurre siempre y cuando los potenciales actores puedan asumir los costos de las adecuaciones de los tanques y demás requisitos para poder realizar el transporte de los derivados del petróleo. Estos cambios están asociados a expectativas de mediano plazo y requieren inversiones que deben ser recuperadas, lo que, a pesar de la relativa flexibilidad para moverse de los crudos a los combustibles, constituye una barrera de entrada.
La actividad de transporte terrestre no es una actividad monopólica, a diferencia de otras actividades de la cadena de distribución de combustibles líquidos en Colombia, como el transporte por poliducto. Efectivamente, la actividad se caracteriza por tener agentes que compiten para prestar el servicio bajo circunstancias heterogéneas. Por ejemplo, existen diferentes condiciones comerciales en función del tipo de agente que contrata el transporte (generador de carga), las características de los prestadores del servicio de transporte, las rutas y los productos.
Quienes ejercen la actividad deben en principio asumir la volatilidad inherente a las variaciones en demanda por transporte terrestre, lo que a su vez incide en la rentabilidad esperada de los transportadores.
Como resultado de la interacción entre la oferta y la demanda resulta un precio de mercado. Adicionalmente, existe una valoración del flete dentro de la estructura tarifaria que corresponde a un valor máximo para remunerar el transporte de planta mayorista a EDS.
La Comisión analizará las condiciones bajo las cuales se presta el servicio de transporte terrestre de combustibles líquidos y las alternativas para establecer el mecanismo adecuado de regulación, de acuerdo con los principios de la prestación del servicio público que rigen la Comisión.
4.2. Retos para abordar el problema
En las estructuras de precios de la gasolina motor corriente y el diésel, existe un rubro independiente para la remuneración de la actividad de transporte terrestre.
En el marco del análisis realizado por la Comisión para conocer el estado actual de la actividad de transporte terrestre de combustibles líquidos, a partir de los estudios del sector, insumos técnicos y de información proveniente de los agentes de la cadena, se han identificado los siguientes retos para avanzar en el desarrollo de una metodología de remuneración de la actividad de transporte terrestre de combustibles líquidos.
4.2.1. Rutas de transporte
Las rutas de transporte terrestre de la gasolina motor corriente y el diésel son muchas y variadas en términos de tiempos y topografía. El transporte terrestre se utiliza para la distribución de la mayor parte del volumen a nivel nacional, salvo para algunos casos excepcionales[14].
Una EDS cualquiera que tenga a su disposición varias fuentes de suministro, no necesariamente utiliza la planta de abastecimiento más cercana. El cambio de planta no implica modificación en la tarifa asignada. Por lo tanto, puede haber diferencias entre la distancia remunerada y la distancia recorrida.[15]
Adicionalmente, la tarifa asignada para una misma distancia puede tomar dos valores distintos dependiendo del tipo de combustible que se transporte. Esto implica que la tarifa no corresponde estrictamente a una señal de distancia[16.5].
El análisis que debe realizar la Comisión se encaminará a garantizar la prestación eficiente del servicio. En primer lugar, la metodología resultante del análisis debe incorporar criterios de eficiencia de la actividad. Además, las ganancias en eficiencia en el desarrollo de la actividad deben ser transferidas al consumidor final en términos de menores fletes.
En este sentido, la Comisión debe incorporar los siguientes aspectos al desarrollo de la metodología que remunere la actividad de transporte terrestre:
- Distancia y tiempo. La señal de distancia proporciona información sobre la cantidad de kilómetros recorridos para el transporte terrestre. Sin embargo debe incorporarse a esta señal el elemento asociado a los tiempos del recorrido, incluyendo los tiempos muertos. Por ejemplo, debe considerarse la regulación del Ministerio de trabajo para los conductores, que delimita el número de horas que una persona puede conducir en un día. Este elemento puede incrementar los tiempos reales de una ruta, alterando los costos laborales de la actividad.
- Geografía. Dadas las características topográficas del territorio colombiano, la remuneración deberá incorporar consideraciones técnicas de la inclinación del terreno que afectan los rendimientos de los transportadores. Por ejemplo, una misma distancia puede tener diferentes remuneraciones cuando la ruta incluye pendientes elevadas, en comparación con otra ruta que cubre un terreno relativamente plano.
- Condiciones de logística. La tarifa de transporte terrestre remunera el viaje redondo (planta de abastecimiento-EDA-planta de abastecimiento). Sin embargo, los camiones solo transportan los combustibles en el tramo entre la planta de abastecimiento y la EDS. En el tramo de regreso no se transporta carga. Esta característica modifica los rendimientos del carro tanque, que es más liviano y puede disminuir los tiempos en la ruta de regreso desde la EDS.
- Condiciones de infraestructura. El estado de las vías es un factor que afecta los rendimientos de los transportadores y que puede asimismo afectar la vida útil del carro-tanque.
Los anteriores factores son inherentes al desarrollo de la actividad de transporte terrestre y consecuentemente deben ser incorporados al análisis y elaboración de la metodología que la remunere.
4.2.2. Heterogeneidad de las relaciones y de los agentes
El agente que realiza la actividad de transporte terrestre no es siempre el mismo. El transporte de gasolina motor corriente y diésel (y sus respectivas mezclas) desde la planta de abastecimiento hasta la EDS puede hacerlo el distribuidor minorista, el distribuidor mayorista que lo abastece o un tercero. La contratación de un tercero la puede hacer tanto el mayorista como el minorista.
- Tamaño de los prestadores de servicio de transporte terrestre. Las empresas de transporte terrestre que operan dentro de la cadena de distribución son de diferente tamaño. Mientras que algunas de ellas cuentan con un (1) carro tanque y sus estructuras de costos son de pequeña escala, otras empresas cuentan con flotas de carro-tanques más grandes y estructuras de costos más sofisticadas.
De lo anterior se deriva, además, que las participaciones dentro del mercado son distintas entre las empresas que prestan el servicio.
- Relaciones contractuales entre los prestadores de servicio de transporte terrestre y los distribuidores. La forma en la cual interactúan las empresas transportadoras con los distribuidores es también variada. La prestación del servicio se pacta mediante contratos con plazos diferentes. De acuerdo con la información proveída por los agentes de la cadena a la Comisión, una EDS puede contratar el transporte con una empresa para una sola entrega o puede establecer una relación de más largo plazo (incluso por años).
Esos contratos pueden darse por medio de licitaciones, que generalmente ocurren en el caso de distribuidores con altos volúmenes transportados y que establecen relaciones. Bajo estas condiciones, las tarifas que se pactan pueden resultar diferentes a las pactadas en una relación coyuntural.
- Subcontratación para la prestación del servicio de transporte terrestre. Un elemento adicional que debe ser tenido en cuenta es la posibilidad de que, ante un déficit en la capacidad de transporte con respecto al volumen que debe ser distribuido, el transportador subcontrate a otro prestador del servicio con el fin de cumplir con las obligaciones pactadas.
- Integración del transporte terrestre dentro de la actividad de distribución mayorista o minorista. Algunas EDS cuentan con camión propio para llevar su producto desde la planta de abastecimiento. En este caso, debido a que el prestador de servicio de transporte es el mismo minorista, los costos de la actividad son internos para este agente. Lo mismo puede ocurrir si un distribuidor mayorista opera un carro-tanque propio.
- Información. En este mercado se debe tener en cuenta la asimetría de información para su adecuada valoración. Los requerimientos de calidad del en la prestación del servicio y los costos asociados a dichos requerimientos tienen un impacto sobre la valoración de la actividad.
Los elementos descritos anteriormente deben ser incorporados al análisis de la CREG para el desarrollo de la metodología de remuneración del transporte terrestre de combustibles líquidos que provea señales de eficiencia tanto para los prestadores del servicio como para quienes los contratan.
4.3. Justificación de la intervención
La regulación desarrollada hasta el momento por el MME ha incluido, a través de la estructura tarifaria de la gasolina motor corriente y el diésel (y sus respectivas mezclas) todos aquellos elementos que componen la cadena de distribución e implican costos dentro de ella.
El Estado ha intervenido la formación de los precios de estos combustibles líquidos considerando que son parte fundamental de la canasta de consumo en Colombia de forma directa e indirecta. En primer lugar, como rubro del gasto de los hogares en transporte privado, y en segundo lugar, como componente de los costos del transporte público y del transporte de alimentos, por ejemplo.
Los valores reportados por la UPME para la estructura de precios establecida por el MME indican que la actividad de transporte terrestre representa aproximadamente 0,7% del precio de venta al público en las ciudades que cuentan con planta de abastecimiento[16], [17]
El rubro que se encuentra dentro de la estructura tarifaria es un techo, es decir, establece el valor máximo que puede cobrar el prestador del servicio por transportar gasolina motor corriente o diésel desde la planta de abastecimiento hasta la EDS.
La dinámica del mercado en este eslabón de la cadena de distribución, caracterizada por un relativo nivel de competencia, como se describió anteriormente, ha permitido que los agentes puedan pactar tarifas por debajo del techo establecido en algunos períodos.
En estos períodos, las ganancias en eficiencia de un mercado relativamente competitivo pueden ser transferidas al consumidor final a través de un menor precio de venta al público.
Sin embargo, la determinación de un techo cobra sentido en la medida en que se pretende moderar los impactos de incrementos en los costos del transporte sobre el precio que paga el consumidor final.
La Comisión, en el desarrollo de sus funciones, se encuentra en el desarrollo de una metodología que proporcione señales de remuneración de costos eficientes a los prestadores del servicio de transporte terrestre, que a su vez permitan la transferencia de mejoras en eficiencia al consumidor.
Con el propósito de socializar el desarrollo de esta regulación y recibir la retroalimentación por parte de los agentes y demás interesados, las presentes bases presentan las alternativas de intervención por parte del Regulador.
4.4. Opciones de intervención
Como parte del desarrollo de la metodología de remuneración de transporte terrestre de combustibles líquidos, se presentan a continuación las alternativas que se consideran para el análisis.
4.4.1. Alternativa 1: No intervenir
La no intervención por parte del regulador es una alternativa en la medida en que el mercado analizado dé señales de eficiencia suficientes para que el costo de la intervención sea superior a los beneficios de regularlo.
En este escenario, el regulador permite en este caso que los agentes pacten libremente el valor remunerado al transportador terrestre, sin que exista un valor de referencia o una obligación por parte de los agentes de reportarlo.
Generalmente, esta alternativa es viable cuando el número de agentes prestadores del servicio es grande en el mercado y no existen barreras a la entrada para nuevos competidores.
Sin un valor fijo para la remuneración del transporte terrestre, los riesgos propios del desarrollo de la actividad son asumidos por el agente transportador. En este contexto, la Comisión debe analizar el estado actual del mercado y la dinámica de su comportamiento con el fin de establecer criterios objetivos y estables que permitan optar por esta alternativa.
4.4.2. Alternativa 2: Libertad vigilada
Bajo esta modalidad, los agentes transportadores determinan los precios del flete que pactan y lo informan a las entidades responsables del control y vigilancia. De forma similar a lo mencionado en la alternativa anterior, no se requiere la determinación de un máximo o mínimo y los riesgos del desarrollo de la actividad son asumidos por los agentes.
Esta modalidad es pertinente en la medida en que los niveles de competencia permitan que los agentes operen de una manera eficiente. Sin embargo, es necesario tener en cuenta la dinámica del mercado. En la medida en que se dieran concentraciones suficientes para que un agente tuviera posición dominante, el regulador deberá entrar a establecer las medidas pertinentes.
4.4.3. Alternativa 3: Libertad regulada
En esta alternativa la entidad reguladora fija una metodología para determinar los valores de los fletes la forma en la que deben emplearse esos valores. Por ejemplo, definiendo el lugar donde deben cobrarse.
En un régimen de libertad regulada, para el establecimiento del valor del flete se requiere por parte del regulador el conocimiento de información detallada y constante sobre los costos de la actividad, bien sea mediante el recaudo de datos de las estructuras de costos reales o tomando como referencia los costos de la actividad en un sector comparable (benchmark).
Este tipo de regulación se aplica en mercados en los cuales los niveles de competencia sean bajos, cuando hay un agente con posición dominante o cuando hay pocos agentes que puedan coludir para extraer rentas a través del incremento del valor de los fletes, por encima del precio eficiente.
4.5. Metodologías de remuneración
La remuneración de los agentes puede usar diferentes metodologías, que dependen de los niveles de riesgo y de las señales de incentivo que el agente regulador emita, de acuerdo con los criterios de eficiencia del mercado y de las condiciones en las cuales este opere.
4.5.1. Precio máximo
Consiste en la determinación de un techo para el costo del flete, donde el objetivo es incentivar la disminución de los costos de operación a través del incremento de la eficiencia por parte de los agentes. Es importante anotar que dicha metodología no cubre los riesgos asociados al desarrollo de la actividad, es decir, estos son asumidos por los agentes.
En general esta metodología de remuneración se aplica en mercados maduros donde el riesgo de demanda no es elevado y en los cuales los agentes tengan suficientes incentivos para asumir los costos de capital.
4.5.2. Precio mínimo
En este caso el regulador establece un precio por debajo del cual no se puede prestar, en este caso, el servicio de transporte terrestre. En general, este es un mecanismo que evita que los agentes ofrezcan bienes o servicios por debajo de sus costos de producción.
En el contexto del transporte terrestre, un precio mínimo puede funcionar como incentivo para mantener parámetros mínimos de calidad o de seguridad en la prestación del servicio.
4.5.3. Ingreso máximo
Es la fijación de un ingreso total máximo para los agentes transportadores terrestres. Este ingreso debe cubrir los costos eficientes asociados al desarrollo de la actividad, así como los riesgos producto de las fluctuaciones de la demanda.
En este caso el agente regulador emite una metodología que defina el ingreso máximo a percibir sin que este esté ligado a la cantidad de viajes realizados. Es decir, esta metodología aplica cuando las estructuras de costos de las empresas están principalmente asociadas a costos fijos, buscando incentivar mejoras en eficiencia.
4.5.4. Tasa de retorno
En esta metodología, el agente regulador establece un método de remuneración a las empresas reguladas determinando una tasa de descuento que procura entre otras razones, promover el desarrollo eficiente de la actividad, incentivar la inversión de la actividad regulada (evitando el riesgo de sobre-capitalización) y establecer niveles de riesgo adecuados.
El regulador debe establecer claramente cuáles son los costos reconocidos dentro de la tasa de retorno. Esta metodología limita la exposición al riesgo de demanda, puesto que todos los costos reconocidos son directamente trasladados al usuario vía tarifa.
Con el fin de identificar qué alternativa metodológica resulta es la más adecuada para que el mercado funcione de la forma más eficiente, el análisis debe tener en cuenta los supuestos económicos de cada una. Por ejemplo, se deberá identificar si un precio máximo que remunere la actividad genera los incentivos adecuados para tal fin.
Para la emisión de una nueva norma, la CREG mantiene una serie de pasos que garantizan la transparencia del proceso y la participación ciudadana en el desarrollo de la regulación. Para efectos de metodologías que determinan la remuneración de un prestador de servicios públicos, y concretamente en este caso la remuneración de la actividad de transporte terrestre ente la planta de abastecimiento y la estación de servicio para la distribución de gasolina motor corriente, diésel y sus respectivas mezclas con biocombustibles, se siguen las siguientes etapas:
5.1. Bases metodológicas
La CREG publica las bases metodológicas de la remuneración del transporte terrestre entre planta de abastecimiento y estación de servicio para la distribución de gasolina motor corriente, diésel y sus respectivas mezclas con biocombustibles. Este documento presenta la problemática identificada, las características actuales de los mercados que se van a analizar y las alternativas de regulación que han sido identificadas. Estas alternativas constituyen el eje central del análisis que debe llevar a cabo la Comisión para determinar la forma que tome la regulación.
Las bases metodológicas se ponen a disposición del público interesado para comentarios con el fin de identificar las inquietudes de los agentes directa o indirectamente afectados. Todos los comentarios recibidos son tenidos en cuenta para el análisis.
5.2. Resolución de consulta
A partir del análisis técnico y económico que realiza la Comisión, se elabora una resolución de consulta con una propuesta específica para la intervención. La Comisión debe identificar los agentes dentro y fuera de la cadena de distribución de combustibles líquidos que sean afectados directa e indirectamente por la regulación, incluyendo al Estado y al público general.
Para la resolución de consulta se lleva a cabo un análisis costo-beneficio de cada una de las alternativas identificadas en las bases metodológicas, considerando, además de los aspectos técnicos y económicos, la viabilidad en la implementación de cada alternativa y las implicaciones monetarias y no monetarias sobre la actividad de transporte terrestre entre la planta de abastecimiento y las estaciones de servicio.
Los resultados de los estudios determinarán cual es la mejor alternativa para la regulación, que será puesta al público para comentarios.
5.3. Documento de análisis
De forma complementaria a la elaboración de la resolución de consulta, se genera un documento CREG con el análisis desde el punto de vista técnico hecho por la Comisión. La socialización de los avances busca obtener retroalimentación por parte del público, viabilizando el mayor impacto positivo al mercado cuando se emita la regulación definitiva.
El documento de análisis tiene un enfoque más técnico y se puede presentar bien sea previamente a la resolución de consulta o como soporte de la misma.
5.4. Resolución definitiva
Contando con el análisis interno y con la retroalimentación de agentes, entidades y demás interesados, la Comisión elabora la resolución definitiva que determina la metodología de remuneración de la actividad de transporte terrestre desde la planta de abastecimiento hasta las estaciones de servicio.
La regulación definitiva cuenta con una etapa de socialización mediante la cual la Comisión debe presentar a los agentes y demás interesados la forma en la cual se calcula la remuneración de manera clara. Los participantes de este proceso de socialización en el territorio nacional deben recibir la información que les permita conocer los procesos y requerimientos con los cuales serán remunerados a futuro y los tiempos de implementación establecidos para la transición entre la metodología anterior y la nueva.
La divulgación se logra por medio de talleres presenciales y virtuales, además de las socializaciones por la página web de la entidad.
6.1. Sistema de Información de Costos Eficientes para el Transporte Automotor de Carga SICE-TAC Mintransporte, 2015
El Ministerio de Transporte en el año 2015 expidió la Resolución número 757 de 2015, resolución que determinó los costos eficientes de operación del transporte de carga por carretera los cuales incorporan criterios técnicos, logísticos y de eficiencia.
El SICE-TAC está desarrollado a partir de la base de un modelo matemático que permite incorporar insumos, rendimientos y precios bajo unas características específicas de operación, como el origen, destino, tiempos logísticos, tipología de carga y configuración vehicular. Estos costos eficientes son medidos bajo el parámetro de costo tonelada-kilómetro.
El SICE-TAC tiene como uno de los objetivos garantizar el pago de tarifas reales, monitorear el mercado y tecnificar la operación del transporte de carga en el territorio nacional.
El SICE-TAC calcula los costos de una operación eficiente de transporte de carga de acuerdo a las características de cada viaje según parámetros establecidos como distancia, tipo de vehículo, tipo de carga y tiempos estimados de espera, cargue y descargue entre otros.
6.2. interrelación con otros tipos de transporte
En algunas zonas del territorio nacional el transporte terrestre no tiene el alcance necesario para garantizar el abastecimiento. En aquellas regiones que son solamente asequibles por vía fluvial, por ejemplo, el transporte terrestre es un componente del transporte entre la planta de abastecimiento y las EDS.
La tarifa de transporte hasta la EDS deberá considerar entonces la complejidad del tramo que permita el abastecimiento de combustibles hasta el punto de consumo.
SNC Lavalin (2015). Modelo de costos asociados al transporte terrestre de combustibles líquidos en Colombia. Bogotá.
Steer Davies Gleave (2012). Construcción de un modelo de estimación de fletes de transporte terrestre de gasolina y ACPM desde las plantas de abastecimiento hasta las estaciones de servicio de todos los municipios de Colombia. Bogotá.
Unión Temporal Transcom. (2014). Determinación de la estructura de costos de transporte terrestre de combustibles líquidos en Colombia. Bogotá.
Firmas del Anexo,
La Presidente,
RUTTY PAOLA ORTIZ JARA,
Viceministra de Energía, Delegada del Ministro de Minas y Energía.
El Director Ejecutivo (e),
CHRISTIAN RAFAEL JARAMILLO HERRERA.
* * *
1. La Resolución número 32820 de 1991 otorga libertad de precios para turbocombustible, JP-A, gasolina de aviación 100/130, AVgas, diésel marino, gasóleo marino y bunker C. La Resolución número 80278 de 1996 excluye del régimen de control de precios a la gasolina motor extra y la bencina industrial.
2. Consejo de Estado, Sala de Consulta y Servicio Civil, Concepto de 18 de mayo de 2006, Radicación número: 11001-03-06-000-2006-00040-00(1740).
3. Decreto número 1609 de 2002.
4. Actual artículo 2.2.1.7.8.1 del Decreto número 1079 de 2015 – Decreto Único Reglamentario del Sector Transporte–.
5. Actual artículo 2.2.1.7.8.2 del Decreto número 1079 de 2015 – Decreto Único Reglamentario del Sector Transporte–.
6. Actual artículo 2.2.1.7.8.1.1 del Decreto número 1079 de 2015.
7. Actual artículo 2.2.1.7.8.1.2 del Decreto número 1079 de 2015.
8. Actual artículo 2.2.1.7.8.2.3 del Decreto número 1079 de 2015
9. Actualmente artículos 2.2.1.7.8.5.1. al 2.2.1.7.8.5.5 del Decreto número 1079 de 2015.
10. Anterior artículo 17 del Decreto número 4299 de 2005, parágrafo adicionado por el Decreto número 2165 de 2006, artículo 1o, modificado de nuevo por el Decreto número 1333 de 2007, artículo 15.
11. Artículo 2.2.1.1.2.2.3.97 del Decreto número 1073 de 2005 (anterior artículo 28 del Decreto número 4299 de 2005).
12. Derogadas por la Resolución número 41281 de 2016.
12,5. Decreto compilatorio de normas incluidos el Decreto número 4299 de 2005 y sus modificaciones.
13. *Villavicencio cuenta con planta de abastecimiento no conectada al poliducto.
14. Transporte marítimo y fluvial en lugares de difícil acceso.
15. <Sin texto en el documento oficial>.
16.5. Un ejemplo podría ilustrar esta situación. La ciudad de Tunja podría ser abastecida desde los siguientes lugares: Chimitá, Tocancipá, Mansilla, Río Sogamoso y Puente Aranda. De acuerdo a las estadísticas de precios publicadas por la UPME, la tarifa de transporte terrestre entre planta de abastecimiento y la ciudad de Tunja es de $ 187,75, por lo tanto la relación pesos por kilómetro ($/km) para cada uno de estos sitios sería: Chimitá 0,67, Tocancipá 1,84, Mansilla 1,1, Río Sogamoso 0,76 y Puente Aranda 1,34. Estos resultados muestran que el sitio más rentable para llevar producto a Tunja es Tocancipá.
16. En ciudades que no cuentan con planta de abastecimiento, la tarifa de transporte terrestre puede tener una participación hasta del 3,5% sobre el precio de venta al público.