ACUERDO 917 DE 2016
(diciembre 1)
<Fuente: Archivo interno entidad emisora>
<Esta norma no incluye análisis de vigencia>
CONSEJO NACIONAL DE OPERACIÓN - CNO
Por el cual se aprueban los procedimientos para la oficialización, modificación, actualización y reporte de la información hidrológica de los ríos del SIN
EL CONSEJO NACIONAL DE OPERACIÓN
en uso de sus facultades legales, en especial las conferidas en el Artículo 36 de la Ley 143 de 1994, el Anexo general de la Resolución CREG 025 de 1995 y su Reglamento Interno y según lo aprobado en la reunión No. 502 del 1 de diciembre de 2016.
CONSIDERANDO:
Que mediante el Acuerdo 10 de 1999 el Consejo determinó unos plazos para el envío de información hidrológica.
Que mediante el Acuerdo 159 de 2001 se aprobó el procedimiento de actualización y modificación 2 de la información hidrológica.
Que en el artículo 2 Definiciones de la Resolución CREG 071 de 2006 se prevé lo siguiente: "Información Hidrológica Oficial del SIN: Información Hidrológica de los aportes de los ríos del SIN evaluada y aprobada por el procedimiento para verificación de parámetros establecido por el CNO en el Acta de Reunión 074 del 16 de julio de 1998 y los acuerdos que la modifiquen o sustituyan. Para las series, hidrológicas que hasta la fecha no se han sometido a este procedimiento la Información Hidrológica Oficial del SIN es la información hidrológica con que contaba el CND antes del 16 de julio de 1998. Para las series hidrológicas de proyectos nuevos la Información Hidrológica Oficial del SIN será, mientras se someten al procedimiento de aprobación del CNO, aquella reportada en los respectivos Comités o Subcomités Técnicos del Consejo Nacional de Operación, o en su defecto la reportada para el Cargo por Capacidad del año 1999."
Que en el Anexo 6 de la Resolución CREG 071 de 2006 se prevé lo siguiente: Serie Histórica de Caudales Medios Mensuales de los Ríos del SIN
| Documentos base | Acuerdo CNO 159 de agosto 30 de 2001 Procedimientos de cálculo de este parámetro presentados por cada empresa al Subcomité Hidrológico y de Plantas Hidráulicas, los cuales constan en las respectivas actas. |
| Alcance | Determinar si el parámetro Serie Histórica de Caudales Medios Mensuales de los Ríos del SIN, declarado por el agente cumple con lo establecido en el Procedimiento de cálculo de este parámetro presentado por cada empresa al Subcomité Hidrológico y de Plantas Hidráulicas. |
4.
| Actividades de la firma contratada para la verificación de parámetros | - Recibe de la CREG el valor declarado por el agente.- Solicita al C.N.O copia del acta donde consta el procedimiento de cálculo de este parámetro presentado por la empresa al Subcomité Hidrológico y de Plantas Hidráulicas.- Calcula el valor del parámetro siguiendo el procedimiento presentado por la empresa. |
| Margen de error | Se considerara discrepancia cualquier valor declarado superior al calculado por la firma auditora. |
5. Que el Subcomité Hidrológico en la reunión 308 del 10 de noviembre de 2016 dio su concepto técnico favorable a la expedición del acuerdo por el cual se aprueban los procedimientos para la oficialización, modificación, actualización y reporte de la información hidrológica de los ríos del SIN.
6. Que el Comité de Operación en la reunión 286 del 24 de noviembre de 2016 recomendó la expedición del presente Acuerdo.
ACUERDA:
1. Aprobar los procedimientos de oficialización, modificación, actualización y reporte de la información hidrológica de los ríos del SIN que se presentan en los Anexos 1 y 2 del presente Acuerdo que forman parte integral del mismo.
2. El presente Acuerdo rige a partir de la fecha de su expedición y sustituye los Acuerdos 10 de 1999 y 159 de 2001.
PRESIDENTE
SECRETARIO TÉCNICO
"PROCEDIMIENTOS PARA LA OFICIALIZACIÓN, MODIFICACIÓN, ACTUALIZACIÓN Y REPORTE DE LA INFORMACIÓN HIDROLÓGICA DE LOS RÍOS DEL SIN".
Reglamentar los procedimientos para la oficialización, modificación, actualización y reporte de la información hidrológica de los ríos del SIN.
La información hidrológica a la cual se refieren los procedimientos corresponde a:
- Información Hidrológica Histórica
- Información Hidrológica Inicial
- Información Hidrológica Operativa.
- Factores de serie menor
Estos procedimientos son aplicables a las series hidrológicas asociadas con:
- Plantas despachadas centralmente.
- Plantas Nuevas, GPPS y Especiales, de acuerdo con las definiciones de la Resolución CREG 071 de 2006, o aquellas que la modifiquen o sustituyan.
Para efectos del presente procedimiento se adoptan las siguientes definiciones:
- Agente: término empleado para referirse al representante comercial o propietario de una planta.
- Actualización de la Información o Serie Hidrológica: procedimiento mediante el cual se complementa la información hidrológica histórica o inicial hasta diciembre del año inmediatamente anterior a la fecha de actualización de la información.
- Caudal naturalizado o natural: es el caudal producido por una cuenca hidrográfica en condiciones naturales, es decir, sin perturbaciones inducidas a sus procesos físicos por la presencia de estructuras hidráulicas aguas arriba del sitio de interés, tales como trasvases, embalses, plantas de generación, acueductos, distritos de riego, etc., que alteren el régimen natural.
- Caudal de cuenca propia: es el caudal natural producido en la cuenca existente entre estructuras de desviación o sitios de interés dispuestos en cadena.

- Factor de Serie Hidrológica Menor_(fsrn,): Es un valor numérico mensual (i = 1, 2,.. 12), por el cual hay que multiplicar el caudal medio de dicho mes de una serie principal para obtener el caudal medio para el mismo mes en la serie secundaria. (Ver Acuerdo 512 de 2010).
![]()
- Información o Serie Hidrológica Operativa: son los datos hidrológicos reportados diariamente al CND, de acuerdo con lo establecido en el numeral 6.2 del Código de Operación de la Resolución CREG 025 de 1995 y los que lo modifiquen o sustituyan.
- Información o Serie Hidrológica Histórica: son los datos de caudales medios mensuales definitivos de series naturales o de cuenca propia, de plantas existentes, reportados al CNO y administrados por el CND para su uso en los modelos del planeamiento indicativo energético.
- Información o Serie Hidrológica Inicial: es aquella información de los caudales naturales o de cuenca propia con resolución mensual de una planta hidroeléctrica de generación Nueva, GPPS o Especial. Para efectos de este acuerdo se entiende como información hidrológica inicial la que un agente entregue antes de que la planta entre en operación.
- Modificación de la Información o Serie Hidrológica: procedimiento mediante el cual un agente realiza cambios a la información hidrológica histórica, inicial u operativa.
- Modificación de Metodología de Cálculo: procedimiento mediante el cual un agente realiza cambios a la metodología utilizada para el cálculo de la información hidrológica histórica o inicial. Esta definición incluye los cambios de los factores de serie hidrológica menor.
- Serie Hidrológica Menor o Secundaria: es la serie natural de afluencias calculada por métodos indirectos, o en función de una serie principal (histórica o inicial, operativa), debido a la ausencia de mediciones directas en el sitio de interés.
- Sitio de interés: es el sitio donde se calcula el caudal asociado a una central hidroeléctrica.
El Subcomité Hidrológico en adelante SH, es el área de trabajo del CNO que tiene entre otras funciones la de analizar y recomendar al Comité de Operación los Acuerdos, comunicaciones y demás documentos sobre los aspectos hidrológicos de la operación del Sistema, y en particular, es la instancia encargada de revisar, analizar y dar su concepto técnico a las solicitudes de oficialización, modificación, actualización y reporte de la información hidrológica y aprobación de la metodología de cálculo de las series hidrológicas.
5.1. OFICIALIZACIÓN DE LA INFORMACIÓN O SERIE HIDROLÓGICA INICIAL.
El agente debe enviar a más tardar el día 20 del mes, al correo electrónico del Secretario Técnico del CNO, la solicitud de incluir como punto de la agenda de la reunión del SH del siguiente mes, la aprobación de la metodología de cálculo de la serie hidrológica inicial.
La solicitud debe estar acompañada del informe técnico, cuyo contenido mínimo se describe en el numeral 6 del presente documento y debe cumplir lo previsto en los numerales 7.1, 7.2 y 7.3 del mismo.
El Secretario Técnico del CNO remite la anterior solicitud al Presidente y al Coordinador Técnico del SH para que el tema sea incluido en la agenda de la reunión ordinaria del SH del mes siguiente. Una vez el tema ha sido incluido en la agenda de reunión, el agente recibirá la citación a la reunión del SH para presentar para aprobación del SH la metodología de cálculo de la serie hidrológica inicial.
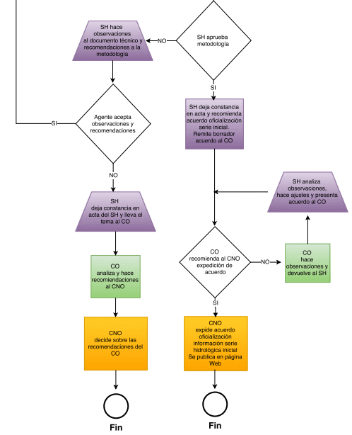
El agente presentará en la reunión ordinaria del SH la metodología de cálculo de la serie hidrológica inicial propuesta y el borrador de acuerdo por el cual se oficialice la información de la serie hidrológica inicial.
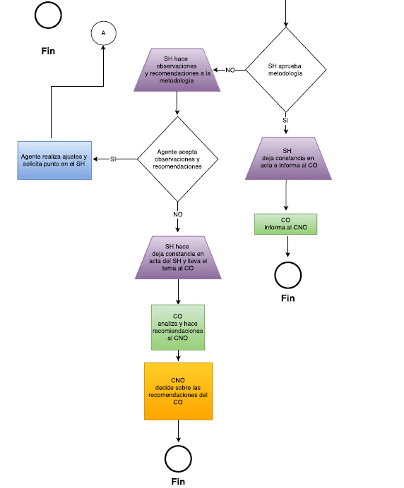
Si la metodología de cálculo cumple con lo previsto en los numerales 6, 7.1, 7.2 y 7.3 del presente documento, el SH aprobará la metodología de cálculo de la serie hidrológica inicial, de lo cual dejará constancia en el acta de reunión respectiva y dará su concepto técnico favorable para la expedición de un acuerdo por el cual se oficialice la información de la serie hidrológica inicial. Una vez el SH encuentre el acuerdo conforme, dará el concepto técnico favorable para su expedición y lo remitirá al Comité de Operación, en adelante CO. El CO revisará el acuerdo y dará su recomendación al CNO de expedición del Acuerdo correspondiente. En el evento que el CO tenga observaciones al acuerdo, lo devuelve al SH para que haga los ajustes correspondientes y remita nuevamente el acuerdo al CO. Por último el CNO expedirá el acuerdo y lo publicará en la página WEB del Consejo.
El SH podrá hacer observaciones al documento técnico soporte de la metodología de cálculo y recomendaciones a la metodología presentada por el agente, de las cuales se dejará constancia en el acta de reunión del SH correspondiente. Si el agente acepta las observaciones y recomendaciones del SH, realizará los ajustes a que haya lugar y solicitará al Presidente y Coordinador Técnico del SH la inclusión del punto en la agenda de una nueva reunión del SH.
En el evento que el agente no acepte las observaciones y recomendaciones del SH, deberá sustentar técnicamente su decisión y el SH valorará las razones técnicas expuestas y evaluará nuevamente la solicitud.
Si al finalizar el proceso de retroalimentación, el SH conceptúa que el documento técnico propuesto por el agente cumple con lo previsto en el numeral 6 y que la metodología de cálculo de la serie hidrológica inicial con lo previsto en los numerales 7.1, 7.2 y 7.3, el SH aprobará la metodología de cálculo y dejará constancia de dicha aprobación en el acta de la reunión y dará su concepto técnico favorable para la expedición de un acuerdo por el cual se oficialice la información de la serie hidrológica inicial y lo remitirá al CO. El CO revisará el acuerdo y dará su recomendación al CNO de expedición del Acuerdo correspondiente. En el evento que el CO tenga observaciones al acuerdo, lo devuelve al SH para que haga los ajustes correspondientes y remita nuevamente el acuerdo al CO. Por último el CNO expedirá el acuerdo y lo publicará en la página WEB del Consejo.
Si al finalizar el proceso de retroalimentación el SH conceptúa que la metodología de cálculo propuesta por el agente no cumple con lo previsto en los numerales 6, 7.1, 7.2 y 7.3, el SH dejará constancia de tal circunstancia en el acta de la reunión correspondiente e informará al Comité de Operación, para que este analice el tema y haga las recomendaciones correspondientes al CNO, el cual tomará las decisiones a que haya lugar.
- Plazo para plantas con asignación de OEF
El agente o representante de plantas con asignación de Obligación de Energía Firme (OEF) debe someter a aprobación del SH la metodología de cálculo de su serie hidrológica inicial dentro de los seis (6) meses siguientes a la fecha en que el ASIC certifique la asignación de la OEF.
- Plazo para plantas sin asignación de OEF despachadas centralmente
Los agentes o representantes de plantas sin asignación de OEF despachadas centralmente deben someter a aprobación del SH la metodología de cálculo de la serie hidrológica y surtir el proceso de oficialización de la información hidrológica inicial, antes de que la planta entre en operación.
Se recomienda iniciar el trámite de aprobación de la metodología de cálculo en el SH con (1) un año de anticipación a la entrada en operación de la planta.
Cualquier modificación a la información hidrológica inicial, histórica y/o a sus metodologías de cálculo deberá someterse a consideración del SH para su concepto técnico.
Para solicitar una modificación de la información hidrológica inicial o de su metodología de cálculo, el agente debe haber cumplido previamente con el procedimiento descrito en el numeral 5.1.
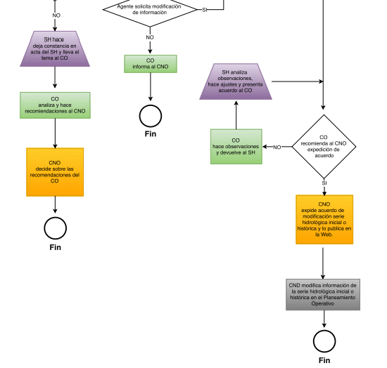
Cuando un agente necesite efectuar una modificación de la Información Hidrológica Inicial, Histórica y/o sus respectivas Metodologías de Cálculo, deberá enviar a más tardar el día 20 del mes, al correo electrónico del Secretario Técnico del CNO, la solicitud de incluir como punto de la agenda de la reunión del SH del siguiente mes la presentación.
El Secretario Técnico del CNO remite la anterior solicitud al Presidente y al Coordinador Técnico del SH para que el tema sea incluido como punto de la agenda de la reunión ordinaria del SH del mes siguiente. Una vez el tema ha sido incluido en la agenda de reunión, el agente recibirá la citación a la reunión del SH para exponer su solicitud.
La solicitud debe incluir la justificación de la modificación y estar acompañada del documento técnico correspondiente. Cuando se modifique la metodología de cálculo, el documento técnico debe cumplir con lo descrito en el numeral 6 del presente documento.
Dependiendo del motivo de la solicitud, se seguirán los siguientes pasos:
5.2.1 MODIFICACIÓN DE LA METODOLOGÍA DE CÁLCULO.
El agente que solicite la modificación de la metodología de cálculo de la serie hidrológica inicial o histórica, debe presentar en una reunión del SH el informe técnico y el documento soporte de la modificación, que deben cumplir con lo previsto en los numerales 6, 7.1, 7.2 y 7.3 del presente documento.
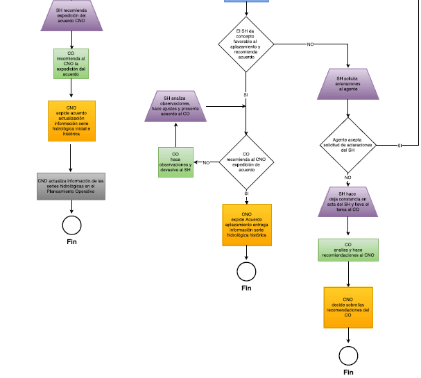
Cuando la modificación de la metodología de cálculo cumpla con lo previsto en los numerales 6, 7.1, 7.2 y 7.3 del presente documento, el SH aprobará la modificación de la metodología de cálculo de la serie hidrológica inicial o histórica, de lo cual dejará constancia en el acta de reunión del SH respectiva e informará de tal circunstancia al CO.
El SH podrá hacer observaciones al documento técnico soporte y recomendaciones a la modificación de la metodología presentada por el agente, de las cuales se dejará constancia en el acta de reunión del SH correspondiente. Si el agente acepta las observaciones y recomendaciones del SH, realizará los ajustes a que haya lugar y solicitará al Presidente y Coordinador Técnico del SH la inclusión del punto en la agenda de una nueva reunión.
En el evento que el agente no acepte las observaciones y recomendaciones del SH, el agente deberá sustentar técnicamente su decisión y el SH valorará las razones técnicas expuestas y evaluará nuevamente la solicitud.
Si al finalizar el proceso de retroalimentación, el SH conceptúa que el documento técnico propuesto por el agente cumple con lo previsto en el numeral 6 y la modificación de la metodología de cálculo de la serie hidrológica cumple con lo previsto en los numerales 7.1, 7.2 y 7.3, el SH aprobará la modificación de la metodología de cálculo de la serie hidrológica inicial o histórica y dejará constancia de dicha aprobación en el acta de la reunión.
Si al finalizar el proceso de retroalimentación el SH conceptúa que la metodología de cálculo propuesta por el agente no cumple con lo previsto en los numerales 6, 7.1, 7.2 y 7.3, el SH dejará constancia de tal circunstancia en el acta de la reunión correspondiente e informará al Comité de Operación, para que este analice el tema y haga las recomendaciones correspondientes al CNO, el cual tomará las decisiones a que haya lugar.
5.2.2 MODIFICACIÓN DE LA INFORMACIÓN HIDROLÓGICA INICIAL O HISTÓRICA.
El agente que solicite la modificación de la información hidrológica inicial o histórica debe presentar la modificación en la reunión del SH y entregar el documento soporte de la solicitud y el borrador del acuerdo por el cual se apruebe la modificación de la información hidrológica inicial o histórica.
Si el SH está de acuerdo con la justificación de la solicitud de modificación de la información hidrológica inicial o histórica, dejará constancia en el acta de reunión y dará su concepto técnico favorable a la expedición del acuerdo por el cual se aprueba la modificación de la información hidrológica inicial o histórica y lo remitirá al CO. El CO revisará el acuerdo y dará su recomendación al CNO de expedición del acuerdo correspondiente. El CNO expedirá el acuerdo y lo publicará en la página WEB del Consejo. Por último, el Centro Nacional de Despacho, en adelante CND, realizará la modificación de la información de la serie hidrológica inicial o histórica en el Planeamiento Indicativo Energético.
El SH podrá hacer observaciones al documento técnico soporte de la solicitud de modificación presentada por el agente, de las cuales se dejará constancia en el acta de reunión del SH correspondiente. Si el agente acepta las observaciones y recomendaciones del SH, realizará los ajustes a que haya lugar y solicitará al Presidente y Coordinador Técnico del SH la inclusión del punto en la agenda de una nueva reunión.
En el evento que el agente no acepte las observaciones y recomendaciones del SH, el agente deberá sustentar técnicamente su decisión y el SH valorará las razones técnicas expuestas y evaluará nuevamente la solicitud.
Si al finalizar el proceso de retroalimentación, el SH está de acuerdo con la justificación de la modificación, dejará constancia en el acta de reunión y dará su concepto técnico favorable a la expedición del acuerdo por el cual se aprueba la modificación de la información hidrológica inicial o histórica y lo remitirá al CO. El CO revisará el acuerdo y dará su recomendación al CNO de expedición del acuerdo correspondiente. El CNO expedirá el acuerdo y lo publicará en la página WEB del Consejo y el CND realizará la modificación de la información de la serie hidrológica inicial o histórica en el Planeamiento Indicativo Energético. En el evento que el CO tenga observaciones al acuerdo, lo devuelve al SH para que haga los ajustes correspondientes y remita nuevamente el acuerdo al CO.
Si al finalizar el proceso de retroalimentación el SH no está de acuerdo con la justificación técnica de la modificación presentada, el SH dejará constancia de tal circunstancia en el acta de la reunión correspondiente e informará al CO, para que este analice el tema y haga las recomendaciones correspondientes al CNO, el cual tomará las decisiones a que haya lugar.
Si como resultado de la modificación de la metodología de cálculo de la serie hidrológica inicial o histórica el agente debe solicitar la modificación de la información hidrológica inicial o histórica, así lo debe solicitar al Secretario Técnico del CNO y deberá cumplir con los procedimientos de los numerales 5.2.1 y 5.2.2.
5.3. ACTUALIZACIÓN ANUAL DE INFORMACIÓN HIDROLÓGICA INICIAL E HISTÓRICA.
Antes de la entrada en operación comercial de una planta hidroeléctrica de generación, la serie hidrológica inicial debe estar actualizada a diciembre del año inmediatamente anterior, para lo cual el agente representante comercial de la planta debe haber cumplido previamente con el procedimiento descrito en el numeral 5.1.
Así mismo, el agente representante de una planta hidráulica con serie hidrológica inicial o histórica cuya metodología ya haya sido aprobada por el SH, según lo previsto en los numerales 5.1 y 5.2 del presente documento, debe actualizar su serie anualmente, a más tardar el 31 de marzo de cada año, siguiendo el procedimiento descrito en el presente numeral.
El agente que tenga la información hidrológica inicial e histórica lista para su actualización a diciembre del año anterior, enviará una comunicación escrita al CND con copia al Secretario Técnico del CNO, a más tardar el 31 de marzo de cada año, en la cual se anexe la información correspondiente al año que se actualiza y se cite el acta de la reunión del SH en la cual fue aprobada la metodología de cálculo.
En el caso de que el agente haya modificado la metodología de cálculo de la serie hidrológica inicial o histórica, tendrá que seguir el procedimiento descrito en el numeral 5.2 del presente documento, antes de enviar la actualización de la información de la serie hidrológica inicial o histórica.
El Coordinador Técnico del SH consolidará la información recibida, redactará el acuerdo y lo compartirá con los agentes para que lo revisen y soliciten las correcciones a que haya lugar.
El SH recomendará al CO la expedición del acuerdo por el cual se actualiza de forma anual la información hidrológica inicial e histórica. El CO recomendará al CNO la expedición del acuerdo correspondiente y el CNO lo expedirá y publicará en la página WEB del CNO. Por último, el CND realizará la actualización de la información de las series hidrológicas iniciales e históricas en el Planeamiento Indicativo Energético.
Cuando un agente no tenga la información hidrológica inicial e histórica actualizada dentro del plazo aquí indicado, debe solicitar al Secretario Técnico del CNO hasta el 31 de marzo de cada año, el aplazamiento de la entrega de la información con la debida justificación. El Secretario Técnico remitirá la anterior solicitud al Presidente y al Coordinador Técnico del SH para que el tema sea incluido en la agenda de la reunión ordinaria del mes siguiente.
Una vez el tema haya sido incluido en la agenda de reunión, el agente recibirá la citación a la reunión para presentar para aprobación del SH la solicitud de ampliación del plazo para la entrega de la actualización de la información. El agente presentará en la reunión del SH la justificación de la ampliación, indicando la nueva fecha en la cual se compromete a entregar la información y el borrador del acuerdo. Si el SH está de acuerdo con la solicitud, dará su concepto técnico favorable a la expedición de un acuerdo por el cual se apruebe la ampliación del plazo para la actualización de la información hidrológica inicial y lo remitirá al CO, para que este dé o no su recomendación al CNO de expedición del acuerdo correspondiente.
El SH podrá solicitar aclaraciones a los argumentos presentados por el agente para justificar la ampliación del plazo. Si el agente acepta la solicitud de aclaraciones del SH, realizará los ajustes a que haya lugar y solicitará al Presidente y Coordinador Técnico del SH la inclusión del punto en la agenda de una nueva reunión.
En el evento que el agente no acepte la solicitud de aclaraciones del SH, el agente deberá sustentar técnicamente su decisión y el SH valorará las razones técnicas expuestas y evaluará nuevamente la solicitud. Si al finalizar el proceso de retroalimentación el SH conceptúa la no favorabilidad de la ampliación del plazo, el SH dejará constancia de tal circunstancia en el acta de la reunión correspondiente e informará al CO para que este analice el tema y haga las recomendaciones correspondientes al CNO, el cual tomará las decisiones a que haya lugar.
5.4. REPORTE DE INFORMACIÓN OPERATIVA.
5.4.1 PLANTAS DE GENERACIÓN HIDRÁULICA EN OPERACIÓN:
Los representantes de las plantas de generación hidráulica despachadas centralmente que estén en operación comercial deberán reportar diariamente al CND la información prevista en el numeral 6.2 del Código de Operación (Resolución CREG 025 de 1995 o aquellas que la modifiquen o sustituyan). Esta información será almacenada en la base de datos del CND como información operativa.
Los representantes de plantas despachadas centralmente podrán modificar la información correspondiente al mes inmediatamente anterior, dentro de los primeros siete (7) días calendario de cada mes y el CND almacenará la modificación en la base de datos como información operativa.
5.4.2 PLANTAS DE GENERACIÓN HIDRÁULICA QUE NO HAN ENTRADO EN OPERACIÓN:
Las plantas de generación hidráulica despachadas centralmente que no han entrado en operación no deben hacer el reporte de información diaria al CND.
Sin embargo, deben realizar el trámite de aprobación de la metodología de cálculo de la información operativa que será reportada diariamente al CND, con (1) un año de anticipación a la entrada en operación de la central hidroeléctrica. Un requisito previo al inicio de este trámite es que el agente haya cumplido con lo previsto en el numeral 5.1 del presente documento.
El agente solicita al Secretario Técnico del CNO un punto de la agenda de la reunión del SH del siguiente mes, para presentar la metodología de cálculo de la información prevista en el numeral 6.2 del Código de Operación (Resolución CREG 025 de 1995 o aquellas que la modifiquen o sustituyan).
El propietario o representante de la planta deberá incluir en la presentación al SH la metodología de cálculo de la serie hidrológica inicial (numeral 5.1) y la metodología de cálculo de la información operativa.
El SH podrá hacer observaciones y recomendar modificaciones a la metodología de cálculo presentada por el agente, de las cuales se dejará constancia en el acta de reunión del SH correspondiente. Si el agente acepta las observaciones y recomendaciones del SH, realizará los ajustes a que haya lugar y solicitará al Presidente y Coordinador Técnico del SH la inclusión del punto en la agenda de una nueva reunión.
En el evento que el agente no acepte las observaciones y recomendaciones del SH, el agente deberá sustentar técnicamente su decisión y el SH valorará las razones técnicas expuestas y evaluará nuevamente la solicitud.
Si al finalizar el proceso de retroalimentación, el SH está de acuerdo con la metodología de cálculo presentada por el agente para declarar ante el CND la información prevista en el numeral 6.2 del Código de Operación, el SH aprobará la metodología y dejará constancia de dicha aprobación en el acta de la reunión e informará al CO.
Si al finalizar el proceso de retroalimentación el SH conceptúa la no favorabilidad de la metodología de cálculo de las variables operativas presentada por el agente, el SH dejará constancia de tal circunstancia en el acta de la reunión correspondiente e informará al CO para que este analice el tema y haga las recomendaciones correspondientes al CNO, el cual tomará las decisiones a que haya lugar.
6. GUÍA GENERAL PARA LA ELABORACIÓN DEL DOCUMENTO TÉCNICO.
A continuación se describe el contenido mínimo del documento técnico que debe acompañar las solicitudes, según lo descrito en el numeral 5.
a. Plano general de la cuenca hidrográfica: Se deberá mostrar un plano de la cuenca hidrográfica en su totalidad, su divisoria de aguas, la red de drenaje y las estaciones hidrometeorológicas de referencia utilizadas. En el caso de que la planta cuente con trasvases, se deberá incluir el plano de las cuencas hidrográficas asociadas a cada uno de los trasvases.
b. Plano de localización del embalse y/o central. En un plano o figura se localizará el proyecto y las corrientes afluentes al mismo.
c. Descripción general de la cuenca hidrográfica. La descripción de sus características fisiográficas e hidroclimáticas básicas, el régimen hidrológico medio mensual y pluviométrico general. En el caso de que la planta cuente con trasvases, se deberá incluir la descripción de sus cuencas tributarias.
d. Características de las estaciones de medición empleadas en la metodología. Especificar las estaciones hidrometeorológicas de referencia, tipo de recolección de la información (manual, transmisión vía radio, microonda o satélite). Se especificará si el agente es o no propietario de la(s) misma(s). Para la estación principal de medición de caudales, presentar nombre de la corriente, su área de drenaje y localización en la cuenca. Se deberán mencionar los tipos de instrumentos de medición.
e. Criterios y métodos utilizados para el cálculo de la serie de afluencias naturales. Descripción de la(s) metodología(s) y criterio(s) utilizados para estimar las afluencias al embalse o central. Como guía para el agente se presentan los criterios y metodologías sugeridas por el SH en el numeral 7.
El agente podrá emplear, en caso de que lo considere necesario, metodologías alternativas a la principal, considerando el caso de que por algún motivo, para un periodo en particular, no pueda calcular los caudales naturales mediante la metodología principal.
Para el caso en el cual el propietario o representante de la planta hidroeléctrica deba estimar los factores de serie menor para su planta, se deberá seguir el procedimiento establecido en el Acuerdo CNO-512, o aquellos que lo modifiquen o sustituyan.
f. Presentación de datos y períodos a modificar. Para el caso de modificación de información histórica, el agente deberá hacer una comparación entre la información sin modificar y la que se propone, así como los caudales promedios multianuales. Deberá explicar las causas de dichas modificaciones y se adjuntará la nueva tabla y su gráfica de caudales mensuales promedios.
g. Estimación de factores de Serie Hidrológica Menor. Se deberá seguir el procedimiento establecido en el Acuerdo CNO 512, o aquellos que lo modifiquen o sustituyan.
h. Referencias utilizadas. El Documento Técnico deberá incluir la relación de los estudios técnicos, investigaciones provenientes de literatura técnica, u otro tipo de soporte técnico con base en los que se obtiene la serie de caudales reportada en el documento.
La información hidrológica de caudales medios mensuales de que trata este Acuerdo será expresada en m3/s y tendrá dos cifras decimales.
7.1. CONSIDERACIONES GENERALES.
Las series de caudales mensuales naturales disponibles en los sitios de interés de las centrales hidroeléctricas de que trata este Acuerdo deberán provenir de registros debidamente validados de estaciones hidrométricas instaladas lo más cercanas posible al sitio de interés u obtenerse a partir de los resultados de estudios técnicos utilizando metodologías y/o procedimientos aceptados por la comunidad científica en la práctica de la obtención de series de caudales naturales en las cuencas aportantes al sitio de interés, tales como los procedimientos sugeridos en el numeral 7.4.
Las metodologías y procedimientos utilizados se basarán, de manera prioritaria, en la utilización de información directa de caudales medidos en estaciones hidrométricas instaladas en inmediaciones al sitio de interés o en su defecto, en sitios de medición diferentes de la misma corriente: En caso de no existir información dentro de la cuenca de ubicación del proyecto, se podrán emplear estaciones de medición de caudales, ubicadas en corrientes cuyas cuencas hidrográficas tengan características fisiográficas similares a la cuenca de interés y que estén sometidas al mismo régimen hidroclimático responsable del régimen de caudales en la cuenca para la que se obtiene la serie de caudales mensuales naturales.
En este sentido, las metodologías y procedimientos utilizados deberán permitir la obtención, complementación o reconstrucción de la información de una serie natural de caudales mensuales confiable y representativa del comportamiento multianual y de la variabilidad hidrológica del río analizado.
En los casos en los que parte o la totalidad de la serie de caudales mensuales naturales provenga de procesos y métodos de inferencia basados en los registros medidos en una cuenca diferente, el agente deberá implementar en un tiempo menor a 2 años, un sistema de medición directa de los caudales aportados por la cuenca hasta las obras de aprovechamiento en consideración (en el caso de que no lo haya implementado) que permita la posterior obtención de la serie natural de caudales en el sitio de interés. En los casos que sea imposible la instalación de estaciones ó que pueda demostrar que existe un procedimiento indirecto más confiable, el agente deberá presentar la justificación de su condición ante el SH.
Bajo este contexto se presentan, entre otros, los siguientes casos: a) cuencas con información directa de caudales en el sitio de interés de las aguas de la corriente aprovechada o en sus proximidades; b) cuencas con información directa como en el caso anterior, pero cuya información no es confiable debido a inconsistencias en su registro y/o porque su historia de registro es insuficiente; c) cuencas que carecen de información directa de caudales en el sitio de interés o en sus proximidades.
En los siguientes apartes se describen algunos criterios generales y metodologías sugeridas para los propósitos de este Acuerdo.
7.2. CONSISTENCIA DE LOS REGISTROS HISTÓRICOS UTILIZADOS.
Previa a la obtención de la Serie Hidrológica, se deberá verificar la consistencia de la información de soporte que es utilizada para este propósito; la cual puede consistir en información registrada en estaciones hidrométricas localizadas en el sitio de interés, en un sitio diferente sobre el mismo río o en cuencas vecinas, o proveniente de series pluviométricas/pluviográficas o de cualquier tipo que sean utilizadas para la obtención de las mencionadas series naturales representativas del comportamiento hidrológico de la fuente hídrica considerada en el sitio de interés.
Con este propósito, a manera de ejemplo, se podrán realizar análisis comparativos con los registros previamente validados de otras estaciones hidroclimáticas de referencia representativas del comportamiento hidrológico en la cuenca analizada, utilizando, por ejemplo, técnicas de análisis de doble masa sobre períodos históricos con medición concurrente. Se podrán emplear otros criterios debidamente sustentados para confirmar la consistencia de las series empleadas.
Las series de tiempo de la variable hidrométrica o hidroclimática analizadas que resulten inconsistentes deberán descartarse de los estudios o, si fuera viable, se les podrán realizar las correcciones que sean aplicables, siempre y cuando los procedimientos utilizados sean técnicamente sustentados y documentados.
7.3. TAMAÑO MUESTRAL MÍNIMO DE LAS SERIES.
Para los propósitos de este Acuerdo se considera que el registro de caudales mensuales debe tener al menos una longitud de 20 años completos y consecutivos. En todo caso, los estudios deberán incluir utilizar toda la información disponible para obtener la longitud máxima de las series históricas del sitio de interés, evitando recortar información disponible en las estaciones que sirven de base, excepto que la información que se recorta no sea confiable por cualquier razón, todo lo cual deberá quedar debidamente sustentado.
Este criterio se utiliza para alcanzar unas condiciones mínimas de representatividad del período hidrológico de registro utilizado, así como la confiabilidad y estabilidad de los estimadores de al menos los dos primeros momentos muestrales, medias y varianzas multianuales de los doce valores periódicos intranuales de la serie de caudales mensuales, siendo relevante entre otros, la representatividad estadística de la varianza como parámetro caracterizador de las desviaciones de la tendencia central de las series, responsables de los períodos de hidrologías extremas.
A continuación se relacionan algunas metodologías que se sugieren para la obtención de las series de caudales mensuales objeto de este Acuerdo. Esto no excluye el empleo de otra metodología, previa su justificación técnica ante el SH.
a. Información medida en el sitio de interés de la planta hidroeléctrica.
Corresponde al caso en el cual en el sitio de interés se dispone de una estación hidrométrica que registra caudales naturales, cuya información satisface los criterios de consistencia y tamaño muestral antes descritos.
En el caso de que este registro sea no natural (influenciado a nivel mensual por la presencia de estructuras hidráulicas aguas arriba o por obras de derivación, etc) se podrán adoptar las siguientes opciones:
(i) Corrección del efecto de las estructuras hidráulicas que afectan el régimen natural. Cuando la operación de las estructuras hidráulicas involucradas dispone de la información histórica necesaria y suficiente para cuantificar de manera confiable el efecto de su operación en el registro de la estación de medida considerada. En este caso se podrá realizar la corrección al registro afectado en el sitio de medida, obteniendo el registro equivalente al caudal natural en el sitio de interés.
(ii) Desistimiento de la corrección. Por inexistencia o no confiabilidad de información histórica necesaria y suficiente para cuantificar de manera confiable el efecto de la operación de las estructuras que afectan el sistema de medición existente, el agente podrá desistir de la utilización de la información histórica medida en el sitio de interés de su planta, siempre y cuando no disponga de otro método para reconstruir las afectaciones de la operación de las estructuras hidráulicas. En este caso se podrá recurrir a un método alterno.
El agente deberá sustentar técnicamente la validez del proceso de corrección o de su desistimiento y la utilización de un método alterno.
b. Información medida en el mismo río en sitio diferente al de interés.
Cuando sobre el mismo río se encuentra una estación hidrométrica aguas arriba o aguas abajo del sitio de interés, que para los efectos de este acuerdo se denomina Estación Pivote (EP), cuyo registro sea natural (por no sufrir afectación de estructuras o por haber sido corregido su efecto), se podrá utilizar algunos de los siguientes procedimientos para el traslado de la información disponible de la EP hasta el sitio de interés:
(i) Transferencia simple de caudales de la EP a partir de la relación de áreas. Cuando las áreas de drenaje hasta la EP y el sitio de interés difieran en menos del 15% se podrá utilizar la siguiente expresión para el traslado de los caudales medidos de la EP al sitio de interés:
Qc(i,j) = (Ac/Aep) x Qep(i,j), (1)
donde:
Qc(i,j): Caudal inferido en el sitio de interés para el mes i del año j.
Qep(i,j): Caudal medido en la EP en el mes i del año j.
i= representa a los meses 1; 2; 3;...;12
j = 1; 2; 3; siendo N el número de años con registro en la EP AC: Área de drenaje hasta el sitio de interés
Aep: Área de drenaje hasta la EP
(ii) Transferencia de los caudales de la EP utilizando la relación de áreas y precipitaciones medias multianuales. Para los casos en los que las relaciones de áreas difieran entre sí entre el 15% y el 50%, para cada mes se podrán utilizar la relaciones entre los volúmenes brutos de escorrentía aportados por cada cuenca (volumen bruto de escorrentía = Precipitación media x área de drenaje), mediante la siguiente expresión:
Qc(i,j) = [Ac x Pc(i)] / [AEP x PEP(i)] x QEP(i,j), (2)
donde:
PC(i): Precipitación media multianual del mes i sobre la cuenca drenada hasta el sitio de interés C.
PEP(i): Precipitación media multianual del mes i sobre la cuenca drenada hasta el sitio de medida de la estación hidrométrica pivote EP.
Los otros términos son los definidos para la expresión (1).
En el caso de no disponerse de la información media multianual de las precipitaciones de cada mes, una variante alterna a este procedimiento es el siguiente:
Qc(i,j) = [Acx Pc]/[Aepx Pep]x Qep(íJ), (2)'
donde:
Pc: Precipitación media total multianual sobre la cuenca drenada hasta el sitio de interés C.
PEP: Precipitación media total multianual sobre la cuenca drenada hasta el sitio de medida de la estación hidrométrica pivote EP.
También en esta opción los otros términos son los definidos para la expresión (1).
(iii) Transferencia de los caudales de la EP utilizando la relación de caudales medios multianuales. Como alternativa al caso ii) en aquellos casos en los que sea viable cuantificar de manera confiable el caudal medio multianual en el sitio de interés (métodos de inferencia por regionalización, por ejemplo), se podrá utilizar la relación entre los caudales medios multianuales aportados por la cuenca medida en la Estación Pivote y en la cuenca aportante al sitio de interés, de acuerdo con la siguiente expresión:
Qc(i,j) = [Qc/ QEP] x QEP(i,j), (3)
donde:
QC: Caudal medio multianual inferido en el sitio de interés.
QEP: Caudal medido en la EP.
Igualmente en la expresión (3) los otros términos son los definidos para la expresión (1).
Al igual que en el caso (ii), si se dispone de la información de los caudales medios multianuales inferidos de manera confiable para cada mes en el sitio de interés, se podrá usar el análogo de la expresión (2) reemplazando las relaciones de precipitación media multianual de cada mes j por las relaciones de los caudales medios multianuales de los meses correspondientes.
(ii) Utilización de otros métodos de transferencia de caudales. Cuando las relaciones de áreas AC y AEP difieran entre sí más del 50% el agente podrá utilizar un método de transferencia basado en técnicas como las descritas a continuación:
- Ecuaciones de Regresión. Consiste en la obtención para cada mes i (i=1; 2; 3; 12) de ecuaciones de regresión lineal o no lineal, simple o múltiple, en las que la variable dependiente es el caudal a reconstruir en el mes i y las variables independientes son, preferiblemente, los caudales medidos en una o más Estaciones Pivote, EP(s), pudiéndose incluir en la regresión caudales medidos o inferidos en el sitio de interés en el mes i-1; complementariamente, como parte de las variables independientes del período i en consideración, se puede incluir información de precipitaciones, aunque siempre deberán usarse como complemento a los caudales de una EP.
La aplicación de este método exige, necesariamente, que exista información de caudales naturales en el sitio de interés y en la(s) EP(s) para poder realizar el proceso de calibración del modelo que relaciona (de manera estadística) los caudales en el sitio de interés (variable dependiente) y los caudales contemporáneos en la(s) EP(s).
La forma general de este tipo de modelos (en su forma de regresión múltiple), para el mes i, es:
(4)
donde:
QC(i,j): Caudal inferido (o su logaritmo si se adopta hipótesis de lognormalidad) en el sitio de interés para el mes i del año j. Variable Dependiente.
i= 1; 2; 3;...;12
j = 1; 2; 3;...:N. siendo N el número de años con registro simultáneo entre el sitio de Interés y en la(s) EP(s)
VDk(i,j): Información disponible en la EP de medida k usada como una de las variables independientes (o su logaritmo si se adopta hipótesis de lognormalidad), en el mes i del año j, siendo k=1; 2; M (k>1 cuando se utiliza más de una EP; regresión múltiple).
SE i: es el Error Estándar de la regresión correspondiente al mes i. En el caso de una regresión bivariada (una sola variable independiente; regresión simple) Se i = SQcí [1 - Ri2]0.5, donde SQcí es la desviación estándar de la serie de los QC del mes i y Ri2 es el coeficiente de determinación del ajuste de regresión realizado.
parámetros de la regresión (término independiente y coeficientes de las variables independientes). Número de parámetros K=M+1).
componente aleatoria asociada con la obtención del valor Qc(i,j), proveniente de una distribución probabilística Normal con media nula y varianza unitaria.
La obtención de un modelo por cada mes como el mostrado en la expresión (4), obedece a que las series de tiempo secuenciales de los caudales mensuales (y lluvias, entre otros) son variables estadísticas no estacionarias, por lo menos en la media y la varianza. De esta forma este tipo de modelos permite preservar de manera explícita la media y varianza mensual de los caudales reconstruidos.
Para este tipo de forma de regresión se debe cumplir que la parsimonia del modelo (8) sea mayor a 10, donde:
![]()
Siendo N el tamaño muestra común de las variables independientes y dependiente y K es el número de parámetros del modelo de regresión (K=M+1).
En el caso de que el modelo a ser calibrado por el agente no incluya el término SEi Ej el coeficiente de determinación del ajuste de regresión calibrado R2 deberá por lo menos de 0,85.
Preferiblemente deberá incluirse el término antes mencionado para lo cual los valores de la componente £|,j se podrán obtener (despejar), por ejemplo, conformando un modelo autorregresivo de primer orden (Thomas-Fiering) para la serie de lluvias mensuales (normalizada y estandarizada) registrada en la cuenca drenada hasta el sitio de interés, en el cual las lluvias de dos períodos consecutivos son conocidas (i e i-1), de manera que será posible obtener “componentes aleatorias históricas” responsables de la realización de la lluvia del período i para el cual se requiere inferir el caudal en el sitio de interés usando la expresión (3) y que por simplicidad se supone que el
de la lluvia es (estadísticamente) el mismo asociado al QC(i,j) que se requiere inferir mediante la ecuación (4).
- Modelos de Redes Neuronales, Algoritmos Genéticos, Matemática Difusa. Son modelos de tipo estadísticos, usualmente no lineales, cuya calibración también se basa en la determinación de parámetros que minimizan la suma de los errores cuadráticos resultante de la aplicación del modelo en la muestra histórica de la serie de caudales en el sitio de interés usada en la calibración.
Al igual que en los métodos de regresión, estos modelos también requieren la existencia de información de caudales naturales en el sitio de interés y en la(s) EP(s) para poder realizar el proceso de calibración del tipo de modelo adoptado.
A diferencia de los métodos de regresión ya mencionados, estos modelos no permiten un control explícito sobre la confiabilidad y representatividad de la calibración (como lo permite el R2 en los métodos de regresión lineal), debiéndose utilizar procesamientos posteriores de los resultados de los valores restituidos para la validación de la preservación de los parámetros estadísticos de las serie original.
Cada agente podrá optar por este tipo de modelos, previa su sustentación mostrando la preservación de las características estadísticas principales de la serie histórica usada en la calibración del modelo utilizado, especialmente los dos primeros momentos muestrales de cada uno de los meses.
- Modelos Lluvia-Escorrentía (Modelo de Tanques). A diferencia de los anteriores este tipo de modelos son de la clase de los denominados modelos físicos, debido a que permiten la modelación matemática de los procesos físicos que se desarrollan en una cuenca basados en la preservación de la masa de agua y la continuidad, a partir de la utilización del concepto de balance hidrológico de los diferentes componentes del ciclo hidrológico en la atmósfera, el suelo y el subsuelo.
No obstante en la calibración de los parámetros que utilizan estos modelos (que son variables inciertas que requieren su determinación considerando restricciones de tipo físico), también se utilizan procedimientos convencionales mediante el empleo de algoritmos de minimización de la suma de los errores cuadráticos resultante de la aplicación del modelo en la muestra histórica de la serie de caudales en el sitio de interés usada en la calibración.
Aunque por su naturaleza conceptual (modelos físicos) este tipo de métodos teóricamente no requerirían la utilización de información de caudales para su funcionamiento (por sí mismos proporcionarían caudales a partir de información de información de lluvias y las características físicas de la cuenca calibradas con base en el denominado juicio de expertos), para los propósitos de este Acuerdo esta clase de modelos siempre deberían ser calibrados usando como referente una muestra histórica de caudales mensuales representativa del comportamiento del régimen hidrológico natural en el sitio de interés analizado. Por lo tanto estos modelos también requieren la existencia de información de caudales naturales en el sitio de interés para su calibración.
Como en los métodos anteriores (Redes Neuronales, Algoritmos Genéticos, Matemática Difusa), los modelos Lluvia-Escorrentía tampoco permiten un control explícito sobre la confiabilidad y representatividad de la calibración a ser realizada, debiéndose también utilizar procesamientos posteriores sobre los valores restituidos para validar la preservación de los parámetros estadísticos de la serie original, característica que deberá ser validada por los agentes que opten por este tipo de modelos, especialmente para los dos primeros momentos muestrales de cada uno de los meses.
c. Información medida en ríos diferentes a aquél en el que se encuentra el sitio de interés.
Este caso corresponde a la ausencia de información directa de caudales en la cuenca aprovechada en el sitio de Interés, en la cual sí se dispone de por lo menos información física (cartografía o modelo digital de terreno en la escala necesaria para la caracterización morfométrica confiable de las cuencas; información de usos de suelo y coberturas vegetales; etc.) y de información climatológica, especialmente de lluvias.
En estos casos se podrán utilizar métodos de transferencia de información de caudales de cuencas vecinas sólo en el caso de que los ríos considerados en el estudio se encuentren localizados en la misma región hidrológica (afectados por los mismos mecanismos físicos y climatológicos responsables de los regímenes intranuales de generación de las precipitaciones y su correspondiente escorrentía mensual) y que presenten características fisiográficas similares (en términos de estructura, conformación geológica general de las cuencas, orientación general de las redes de drenaje, coberturas vegetales y usos del suelo, etc.), aspectos que deberán ser sustentados y validados por el agente que deba afrontar este tipo de casos, por ejemplo, a partir de la comparación adimensional de los ciclos de las precipitaciones medias mensuales multianuales representativas de las cuencas consideradas, o de otro método alternativo debidamente sustentado.
Una vez validado lo anterior, el agente deberá seguir los mismos criterios generales y metodologías descritos en los apartes 7.1, 7.2 y 7.3 para ser utilizados en el análisis de la información de caudales disponibles en las estaciones de medición de las cuencas vecinas que será utilizada como EP para el proceso de restitución en el sitio de Interés analizado, así como de la información de las variables climatológicas que serán utilizadas en este proceso.
Después de validada la consistencia y tamaño muestral mínimo de la información a ser utilizada en los análisis, el agente deberá verificar la aplicación a la información de los caudales registrados en la estación (o estaciones) de medición de caudales registrados en la(s) cuenca(s) vecina(s) que será(n) utilizada(s) como EP(s), la metodología descrita en el literal a) de este numeral, y, posteriormente seleccionar de los numerales i), ii) y iii) del literal b) el método apropiado al caso en consideración.
Otros modelos. En el caso de que ninguno de los modelos antes mencionados permita alcanzar el objeto de este proceso, el agente podrá proponer y sustentar ante el SH un método aplicable a su caso, el cual será evaluado por el SH para su aceptación o rechazo.
d. Balance operativo
Se estiman las afluencias al embalse o sistema en función de las variables operativas medidas. La ecuación empleada en el cálculo es la siguiente (obtenida a partir de la ecuación de continuidad):
(5)
Donde:
| Caudal afluente [m3 / s]. | |
| Volumen del embalse al final del período [m3]. | |
| Volumen del embalse al inicio del período [m3]. | |
| Período de tiempo considerado [s]. | |
| Caudal medio descargado en el periodo [m3/s]. | |
| Caudal medio vertido en el periodo [mV^]. | |
| Caudal medio turbinado en el periodo [m7s]. | |
| Caudal medio evaporado del espejo de agua en el periodo [m3/s]. | |
| Caudal medio infiltrado en el periodo [m3/s]. | |
| Caudal medio bombeado o trasvasado hacia el embalse o sistema [m3/s]. |
En la mayoría de los sistemas el caudal evaporado y el caudal infiltrado pueden ser despreciados.
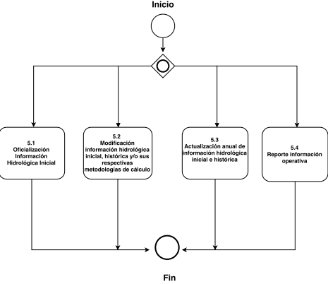
FLUJOGRAMAS.
Numeral 5.1 Oficialización de información hidrológica inicial
Numeral 5.2 Modificación de metodología de cálculo y modificación de información hidrológica inicial e histórica
Numeral 5.3 Actualización anual de información hidrológica histórica e inicial
Numeral 5.4 Reporte de información operativa








